EasyManua.ls Logo

Blackberry 9700 - Page 6

Blackberry 9700
18 pages
Print Icon
To Next Page IconTo Next Page
To Next Page IconTo Next Page
To Previous Page IconTo Previous Page
To Previous Page IconTo Previous Page
Loading...
B
A
2
B
A-GPS
Current < 1.5mA
C
PLACE MATCHING NETWORK CLOSE TO J601
3
0402
0402
0402
3
D
GPS/WIFI ANTENNA
2.4GHz 802.11b/g
WLAN
GND
D
GPS
0402
4
A
1
14 2
CLIP
C
3n6
L603
33p
C648
GND
C615
6p2
R614
0R0
VSYS
0u1
C620
10K
R612
12p
C644
GND GND
GND
GND
GND
V2_8GPSRF_F
V1_2GPSRTC
3n3
GND GND
GND
GND
GND
IND-10114-001
L604
12p
C627
4
OUT
12p
C625
FL602
FIL-00222-001
GND1
2
3
GND2
5
GND3
1
IN
HF
33n
L606
GND
GND
C624
22p
100p
C636
10n
C642
1p2
C646
10n
C640
0u1
C639
0u1
C628
10n
C635
1n3
L610
GND
1u
C647
GND
GND
V1_2GPSRTC
C631
0u1
3
4
OUT
5
SENSE
6
VCC
GND
200R
R605
XTL-00040-001
16.369MHz
X601
1
GND1
GND2
2
GND3
C3,C9,D9,G11
VBB(4)
C8
VDD_FLASH
C2,H8,A10,H6,E5
VIO(5)
D4,E4,G4,G7
VRF(4)
C4,E8
VRTC(2)
L1
XTAL_IN
L2
XTAL_OUT
GND
GND
RXA
L10
SCK
L8
SDI
L11
SDO
L9
SEN
SIGN_MAG_BB
A7
SIGN_MAG_RF
B7
SI_BB
A5
SI_RF
B5
TXA
K10
B4
T_MODE
NCS0
K8
NMOE
J9
NMWE
A2
NSRESETIN
B2
NWAKEUP
B3
ON_OFF
K6
RF_IN
RIN_BB
A8
RIN_RF
B8
E11
RTC_XI
D11
RTC_XO
K9
D2
GPIO6
E3
GPIO8
L4
IF_TP
F3
JTCK
H11
JTDI
J11
JTDO
K11
JTMS
H9
JTRST
MUL0
H3
J8
MUL1
C1
ED7
E10
ED8
D10
ED9
A11,C6,E6,E7,F6,F7,H7,K4
GND_DIG(8)
C5,C7,D5,D6,D7,G5,J5,J6,J7,K5,K7,L3,L5,L7
GND_RF(14)
D3
GPIO0
D1
GPIO1
F1
GPIO12
F2
GPIO13
GPIO2
E1
G1
GPIO3
ED10
F8
ED11
E9
ED12
C11
ED13
D8
ED14
B10
ED15
H10
ED2
G10
ED3
F10
ED4
G9
ED5
G8
ED6
F9
H1
EA3
J1
EA4
H4
EA5
E2
EA6
A1
EA7
B1
EA8
K2
EA9
G3
ECLK
ED0
F11
J10
ED1
C10
EA0
H2
EA1
K1
EA10
H5
EA11
F4
EA12
G6
EA13
K3
EA14
J3
EA15
J4
EA16
EA17
F5
J2
EA2
U602
GSC3LTIF-8172C-TR
A6
ACQCLK_BB
ACQCLK_RF
B6
B11
CE
G2
HF
C651
GND GND
V2_8GPSRF_F
V1_8DIG
GND
GND
V1_8DIG
2p2
L609
BK0603LL470-T
HF
C649
R604
10R
1
3
SD
VDD
12
GND
33p
ANA-00532-001
ANA-00532-001
U609
8
FILTER_OUT
GND
4
RF_IN
GND
4K75
R602
2.2u
GND
5
GND1
2
GND2
4
GND3
6
HF
1
LF
3
VPWR_SYS
GND
GND
GND
C626
[’1575MHz’,’2450MHz’]
FL603
COM
L607
4K75
R603
R610
GND
8n2
IN OUT
2
100K
SW601
RF_SWITCH
GND1
GND2
GND3
GND4
1
0.5mmsq
0.5mmsq
TP604
0R0
R615
TP605
C622
GND
V2_8GPSRF_F
GND
10n
A.Roemer
(uses: PCB-22151-009)
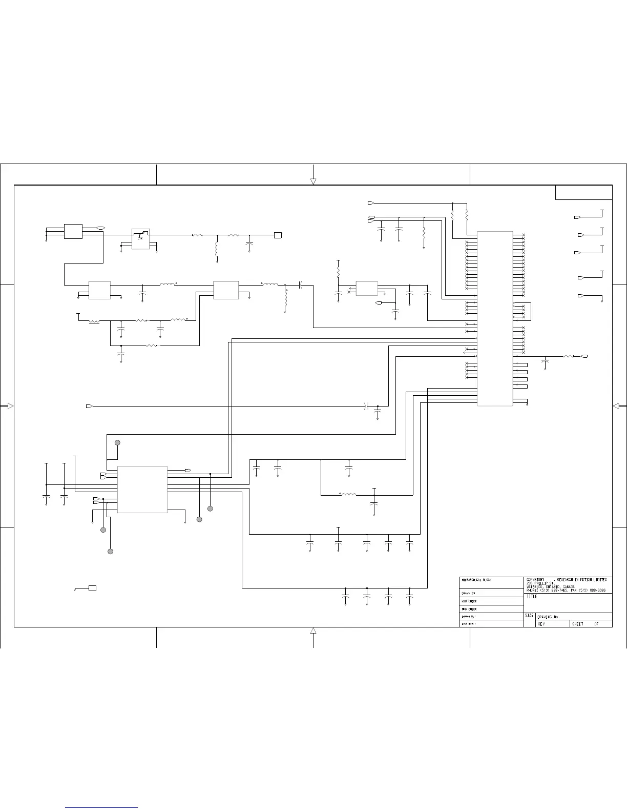
Onyx (Band I, IV, VIII)
1B
SCH-22152-009
C
2009
6 18
22p
C632
7p5
RESEARCH IN MOTION CONFIDENTIAL
gklug
Aug 11, 2009, 9:27:38 am
A_GPS
GND
GND GND
C619
GND
C643
2.2u
R611
NOT AN APPROVED PART
CAN_ONYX_GPS_WLAN
SH601
VBAT_F
GND
11R5
VSYS
1u
C633
C623
GND
GND
GND
8p2
12p
C645
HF15n
L608
A4
V2_8GPSRF_F
A1
VIO
B4
VSYS
GPS_INT_N
B3
GPS_ONOFF
B2
GPS_RESET_N
D4
LD04_PG
MSEL1_0
A2
NRESETIN
C1
NWAKEUP
C3
C2
ONOFF
D1
REF_LTRANS
C4
V1_2GPSRTC
B1
V1_8DIG
GND
GND
NOT AN APPROVED PART
U610
ANA-00805-001|UPDATED
GND
D3
A3
GPS_EN_N
D2
1u
C629
1n
C637
TP603
0.5mmsq
0.5mmsq
TP602
12p
C641
12p
C634
1
1
TP601
0.5mmsq
GND
CON-00168-001
J601
MICRO_CONTACT
GPS_32K_CLK
GPS_RESET_N
GPS_INT_N
LDO4_PG
GPS_PWR_EN_N
GPS_ONOFF
GPS_UART_TX
50_OHM
50_OHM 50_OHM
GPS_WIFI_ANT
GPS_WIFI_ANT
GPS_TEMP
50_OHM
50_OHM
WLAN_ANT
V1_8DIG
VBAT_F
GND
GPS_26M_CLK
GPS_PRG_EN
VSYS
VPWR_SYS
GPS_UART_RX

Related product manuals