EasyManua.ls Logo

Blease 8500 - Initial Checks

Default Icon
69 pages
Print Icon
To Next Page IconTo Next Page
To Next Page IconTo Next Page
To Previous Page IconTo Previous Page
To Previous Page IconTo Previous Page
Loading...
Title: Final Test 8500 Document No: 129TP000 Sheet 5 of 17
BLEASE QUALITY DOCUMENT
BQD 083.V2
25/5/94 Checked:-________
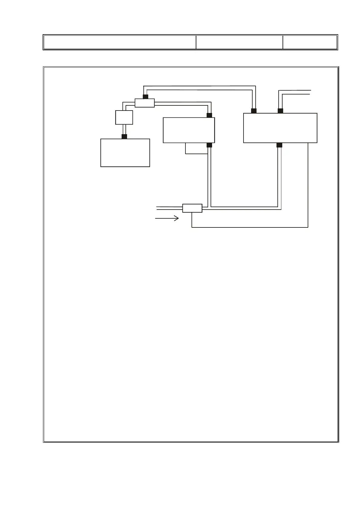
20R
Resistor
20 L
Compliance
12600010
Calibration
Analyser
Fresh gas is set for minimum required
to maintain full bellows <0.5 l/min
Lo pressure
Inlet P+
Anaesthesia Ventilator
Bellows and Absorber
Driving
Gas
Short Hose
Hi Flow
Outlet
Hi Flow
Inlet
Patient
Circuit
Fresh Gas Sensor
Patient
Flow Sensor
5.2 Initial Checks
Fill out the header at the top of the 'Checklist and Calibration Record' (129TC000) for the unit
being tested. This will include the serial number of the Ventilator plus the date of testing, the
gasses used, software version, catalogue number and model.
Factory test does not require cover and lid at the initial stage.
Visually inspect the overall machine for any defects. In particular check:
The mains cable is firmly attached to the ventilator and locked in place.
The correct mains plug is fitted for the country.
The supply gas inlet is for oxygen (unless specified differently), and orientation is such
as to show gas type uppermost. Note USA or UK type fitting.
The finger proof exhaust gas outlet is fitted.
The supply gas label is the right colour for gas/country. USA oxygen is green, USA air is
yellow, UK oxygen is white and UK air is chequered white/black.
Verify the bellows size, adult or paediatric.
5.3 Earth Leakage and Continuity
With the electrical safety tester set to the following test positions (with its test selector knob),
perform the following checks and note all results from the electrical safety tester meter.