EasyManua.ls Logo

Blease 8500 - Page 60

Default Icon
69 pages
Print Icon
To Next Page IconTo Next Page
To Next Page IconTo Next Page
To Previous Page IconTo Previous Page
To Previous Page IconTo Previous Page
Loading...
1 2 3 4 5 6
A
B
C
D
654321
D
C
B
A
Title
Number RevisionSize
B
Date: 4-Feb-2002 Sheet of
File: \\Cad 3\c\1 JONS ARCHIVE\8500archive\circuit diagrams\10110077-4\10110077-4.DDBDrawn By:
P0
3
P1
4
P2
5
P3
6
Q0
14
Q1
13
Q2
12
Q3
11
TC
15
CEP
7
CET
10
CLK
2
PE
9
MR
1
U36
MC74HC161AD
P0
3
P1
4
P2
5
P3
6
Q0
14
Q1
13
Q2
12
Q3
11
TC
15
CEP
7
CET
10
CLK
2
PE
9
MR
1
U37
MC74HC161AD
P0
3
P1
4
P2
5
P3
6
Q0
14
Q1
13
Q2
12
Q3
11
TC
15
CEP
7
CET
10
CLK
2
PE
9
MR
1
U38
MC74HC161AD
OC
1
CLK
11
1D
2
2D
3
3D
4
4D
5
5D
6
6D
7
7D
8
8D
9
1Q
19
2Q
18
3Q
17
4Q
16
5Q
15
6Q
14
7Q
13
8Q
12
U25
MC74HC574ADW
OC
1
CLK
11
1D
2
2D
3
3D
4
4D
5
5D
6
6D
7
7D
8
8D
9
1Q
19
2Q
18
3Q
17
4Q
16
5Q
15
6Q
14
7Q
13
8Q
12
U26
MC74HC574ADW
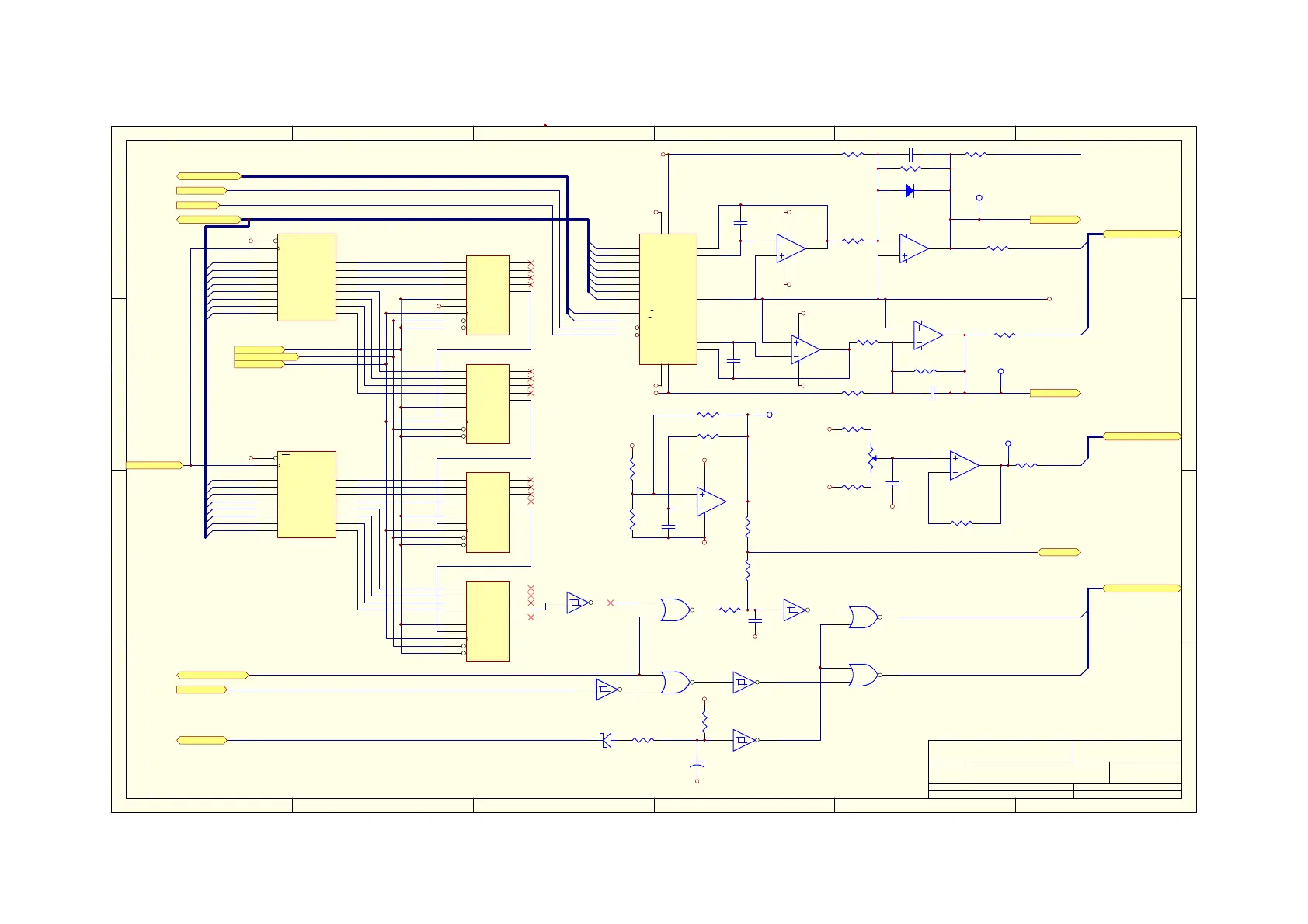
D[0..15]
GND
GND
PWMCLK
PWMLATCH
VCC
EN_FLW
PWMDIVCLK
1
2
3
U39A
MC74HC02D
4
5
6
U39B
MC74HC02D
PRS_OVRLD
Valve Override Control
C30
220p
GND
1 2
U41A
MC74HC14AD
8
9
10
U39C
MC74HC02D
11
12
13
U39D
MC74HC02D
Flow Control Valve
1KHz Pulse Width Modulation
D0
D1
D2
D3
D4
D5
D6
D7
D8
D9
D10
D11
D12
D13
D14
D15
D[0..15]
3 4
U41B
MC74HC14AD
EN_SOL
5 6
U41C
MC74HC14AD
89
U41D
MC74HC14AD
R47
100K
+
C17
22u 50V
GND
VCC
R48
100R
D14
BAR42
RESET
Dump Solenoid Valve
15HZ
3
2
1
84
U29A
LMC662CM
C46
470n16V
R49
100K
+5VA
-5VA
+5VA
1
TP5
TPOINT
VCC
GND
D7
D6
D5
D4
D3
D2
D1
D0
A[1..19]
A[1..19]
A1
A2
DACSTRB
DACCS
3
2
1
84
U30A
LMC662CM
3
2
1
8 4
U31A
LMC662CM
5
6
7
U30B
LMC662CM
5
6
7
U31B
LMC662CM
+5VA
-5VA
-5VA
+5VA
4VREF
1
TP6
TPOINT
EXTPRS
AGND
4VREF
1
TP7
TPOINT
EXTFLW
5
6
7
U29B
LMC662CM
+5VA
-5VA
AGND
R50
33K
1
TP8
TPOINT
PL228
PL227
PL34
PL31FLWOUT
PRSOUT
ON_FLW
ON_SOL
PL122
PL123
PL1[1..26]
PL2[1..50]
PL3[1..26]
PL2[1..50]
PL1[1..26]
PL3[1..26]
R51
20K
R52
10K
C31
33p
R53
10K
C32
33p
R54
20K
R55
100K
R56
56K
R57
47K
C33
100n
R58
100K
R59
100K
R61
N/F
R62
10K
R63
2K0
R64
20K
C34
100n
R65
2K0
R66
2K0
D24
BAS16
R67
20K
C35
100n
R68
2K0
VCC
21
GND
5
D7
6
D6
7
D5
8
D4
9
D3
10
D2
11
D1
14
D0
15
M/ L
17
B/ A
18
VREFA
4
RFBA
3
VREFB
22
IOUTA
2
AGND
1
IOUTB
24
RFBB
23
LDAC
19
/WR
20
U43
DAC8248S
Meter Zero
R10
0R0
R100
10K
P0
3
P1
4
P2
5
P3
6
Q0
14
Q1
13
Q2
12
Q3
11
TC
15
CEP
7
CET
10
CLK
2
PE
9
MR
1
U8
MC74HC161AD
1011
U41E
MC74HC14AD
BAV CONTROLLER TYPE 2 PWM
10110077 4
[PF Auto zero 8500/6500]
[FG Autozero 8500/6500]