EasyManua.ls Logo

Bri-Mar DTR610LP - 9 Electrical Drawings

Default Icon
146 pages
Print Icon
To Next Page IconTo Next Page
To Next Page IconTo Next Page
To Previous Page IconTo Previous Page
To Previous Page IconTo Previous Page
Loading...
Bri-Mar 139
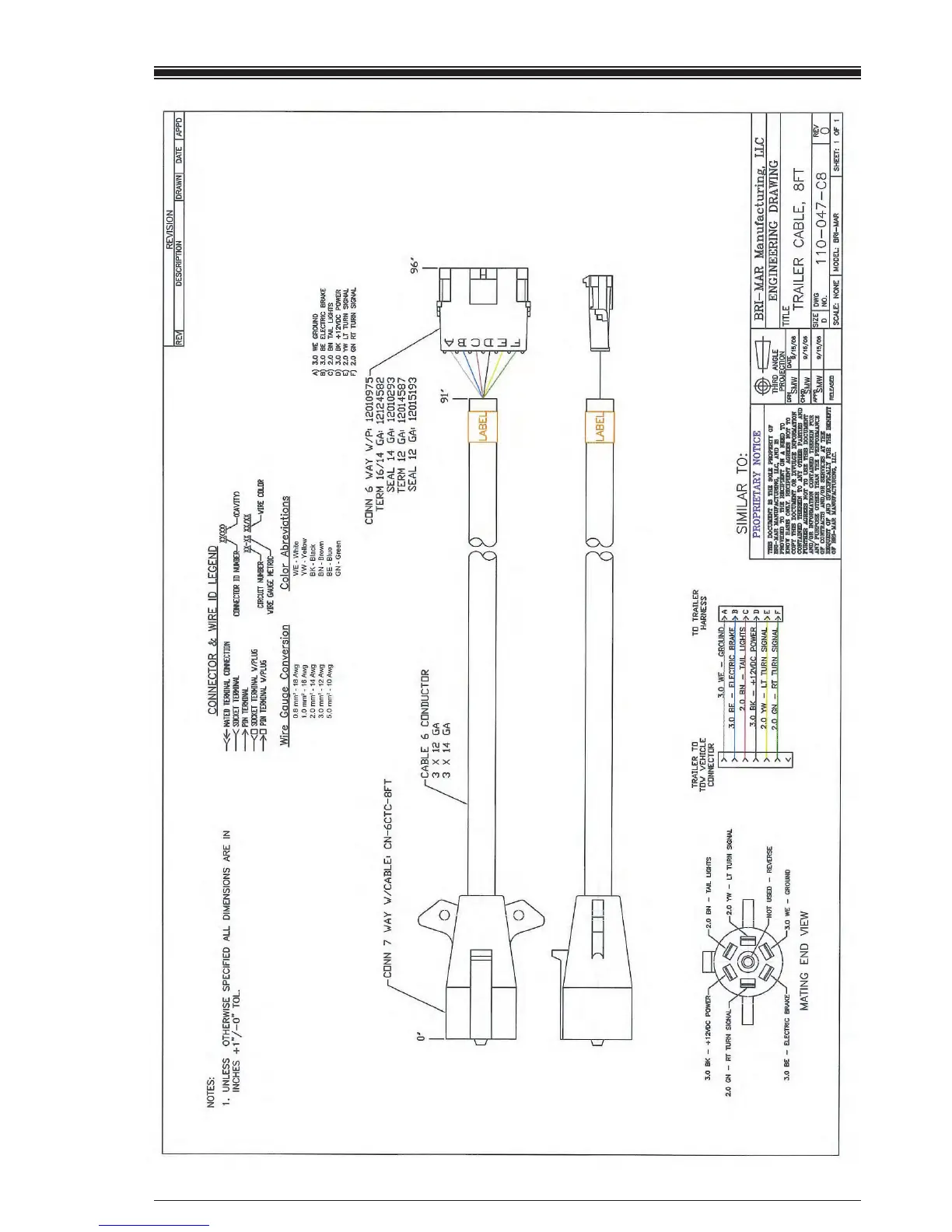
9 ELECTRICAL DRAWINGS
Trailers

Table of Contents

Related product manuals