EasyManua.ls Logo

Brooks LF40C THR - Flow Chart

Brooks LF40C THR
49 pages
Print Icon
To Next Page IconTo Next Page
To Next Page IconTo Next Page
To Previous Page IconTo Previous Page
To Previous Page IconTo Previous Page
Loading...
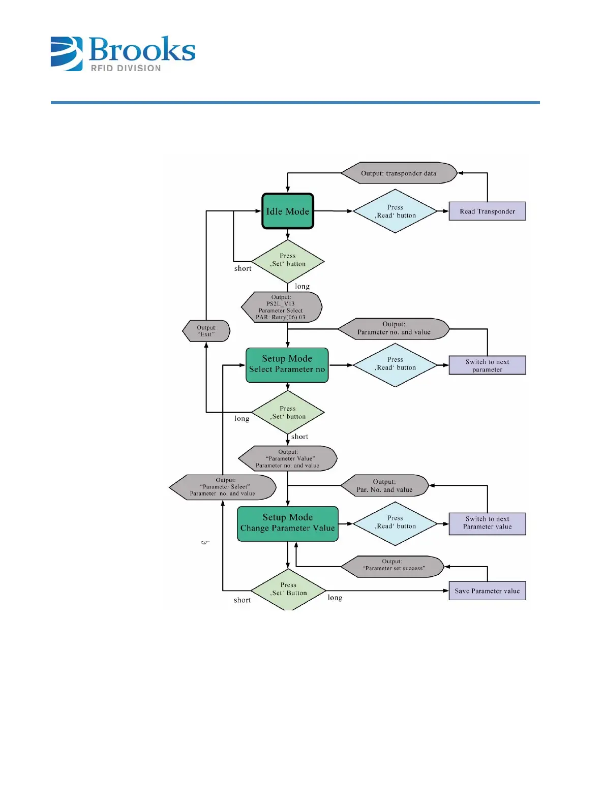
Product Manual - RFID Reader LF40C THR 39
Chapter 7
Operation
7.5 Flow chart