EasyManua.ls Logo

C&M 24 - Fault Finding Chart Part 2; Flame Detection and Gas Solenoid Checks; Combustion Chamber and Airflow Diagnosis; Ionisation Probe and Control Board Diagnosis

Default Icon
16 pages
Print Icon
To Next Page IconTo Next Page
To Next Page IconTo Next Page
To Previous Page IconTo Previous Page
To Previous Page IconTo Previous Page
Loading...
14
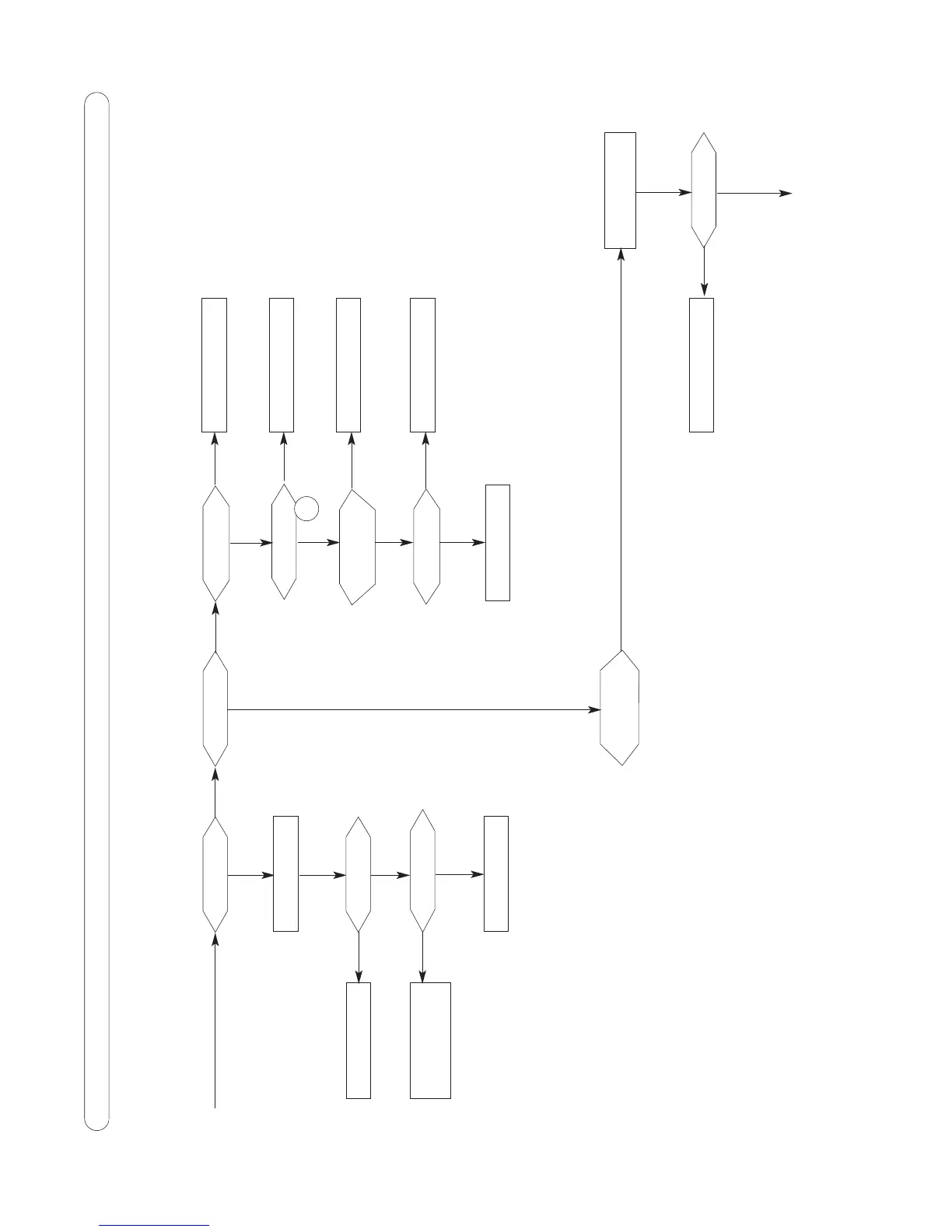
FAULT FINDING CHART Part 2
Replace control PCB
Can you see the
ame on the burner ?
Replace gas section assembly
Do you feel air draw
-
ing in at the air inlet ?
Do the gas
solenoïds energise ?
Check that air inlet pipe, ven
-
turi, fan, air/gas pipe or burner
are free of dust and not blocked
Purge the gas pipe and press
on reset button
Does the burner still
alight ?
Does the red LED
light and -3 displayed ?
Replace control PCB
Replace display PCB or control the
connection between the 2 PCBs
No
No
Yes
No
No
Does the orange
LED light ?
No
Yes
Yes
Yes
Yes
No
-3
Replace display PCB or control the
connection between the 2 PCBs
Is the combution
chamber full of conden
-
sates ?
Yes
Check ionisation
probe
No
Ok
Drain and clean combustion cham-
ber, siphon and drain pipes
Yes
Replace the ionisation probe
No
Wait until the return pipe
become hot then reduce CH
temperature to minimum
Does the orange
LED light ?
Replace control PCB
Yes
The boiler is OK
No
The heating outlet
pipe temperature rises