EasyManua.ls Logo

Canon FC200 - Page 74

Canon FC200
306 pages
Print Icon
To Next Page IconTo Next Page
To Next Page IconTo Next Page
To Previous Page IconTo Previous Page
To Previous Page IconTo Previous Page
Loading...
COPYRIGHT © 1998 CANON INC. CANON PC400/420/430,FC200/220 REV.0 JAN.1998 PRINTED IN JAPAN (IMPRIME AU JAPON)
4-16
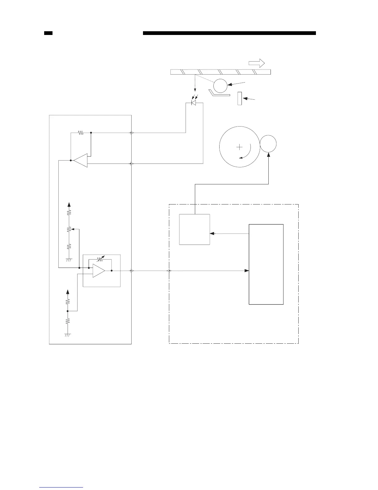
CHPTER 4 IMAGE FORMATION SYSTEM
Figure 4-103F
5V
{
|
Photosensitive drum
Developing
cylinder
Microprocessor
Amplifier circuit
Scanning lamp
Lens array
AE sensor
PD602
VR603
4V (approx.)
VR602
Control panel PCB
AE signal
J601
-4
J202
-19
DCBPWM
DC bias
control
circuit
DC controller/DC power supply PCB
Forward
{
|
J621
-1
J621
-2

Table of Contents

Other manuals for Canon FC200

Related product manuals