EasyManua.ls Logo

Carel uC2 - Page 16

Carel uC2
20 pages
Print Icon
To Next Page IconTo Next Page
To Next Page IconTo Next Page
To Previous Page IconTo Previous Page
To Previous Page IconTo Previous Page
Loading...
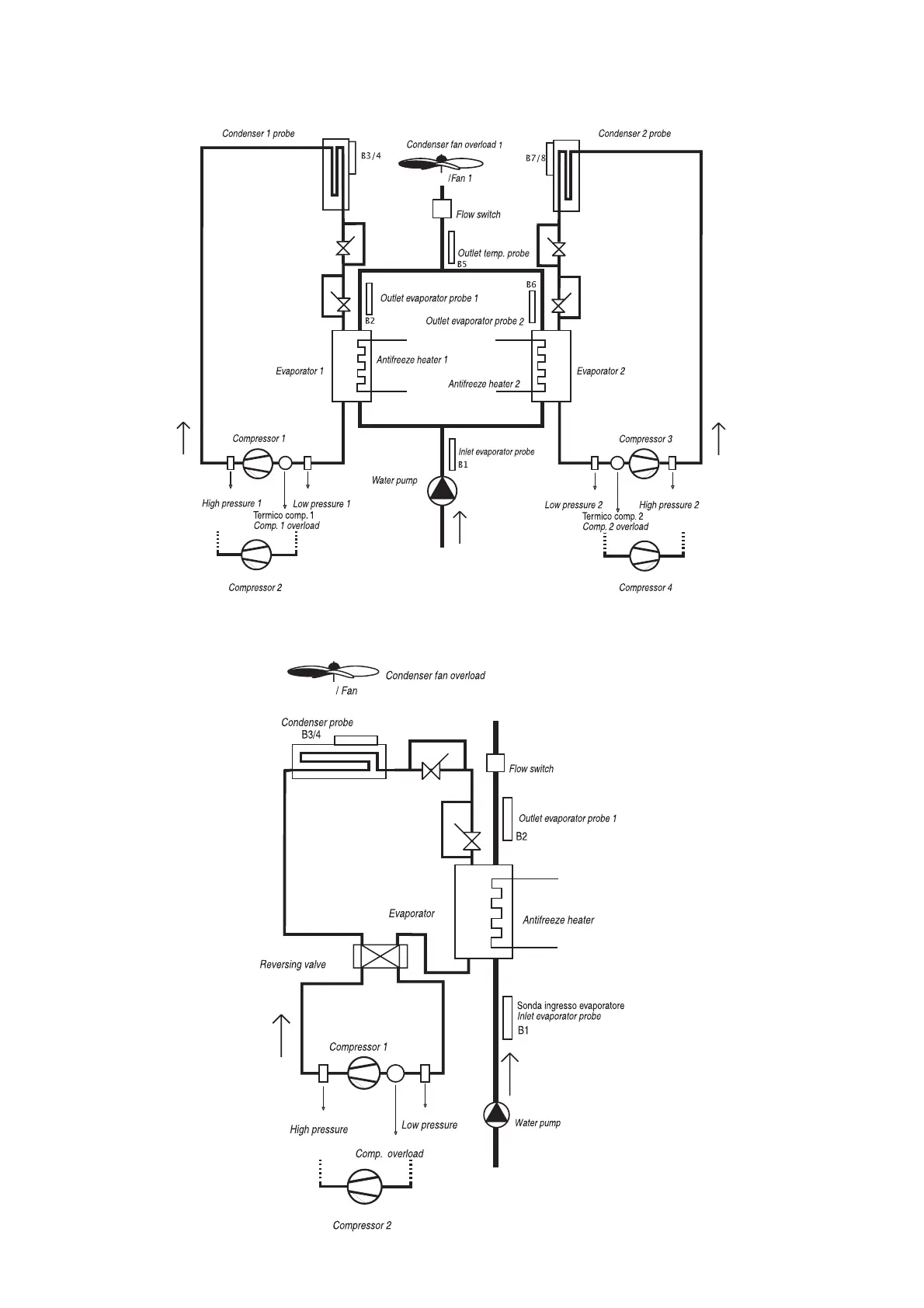
3.9 Enfriadora AIRE/AGUA dos circuitos, 1 circuito del
ventilación de condensación
3.10 Bomba de calor AIRE/AGUA, un circuito
3.9 AIR/WATER chiller two circuits, 1 condenser
fan circuit
3.10 AIR/WATER heat pump, single circuit
16
µC
2
- cod. +030220420 - rel. 2.1 - 17.01.05
Térmico ventilador condensación
Ventilador
Sonda de condensador
Interruptor de flujo
Sonda salida evaporador 1
Evaporador
Resistencia antihielo
Válvula de inversión
Compresor 1
Baja presión
Bomba de agua
Alta presión
Térmico comp.
Compresor 2
Fig. 3.10.1
Sonda condensador 1
Sonda condensador 2
Térmico ventilador condensador 1
Ventilador
Interruptor de flujo
Sonda temp.
de impulsión
Sonda salida evaporador 1
Sonda salida evaporador 2
Evaporador 1
Evaporador 2
Resistencia antihielo 1
Resistencia antihielo 2
Compresor 1 Compresor 3
Compresor 2
Compresor 4
Bomba de agua
Sonda entrada evaporador
Alta presión 1
Alta presión 2
Baja presión 1
Baja presión 2
Fig. 3.9.1

Related product manuals