EasyManua.ls Logo

Carrier Performance TP-NHP - Wiring Diagrams

Carrier Performance TP-NHP
64 pages
Print Icon
To Next Page IconTo Next Page
To Next Page IconTo Next Page
To Previous Page IconTo Previous Page
To Previous Page IconTo Previous Page
Loading...
49
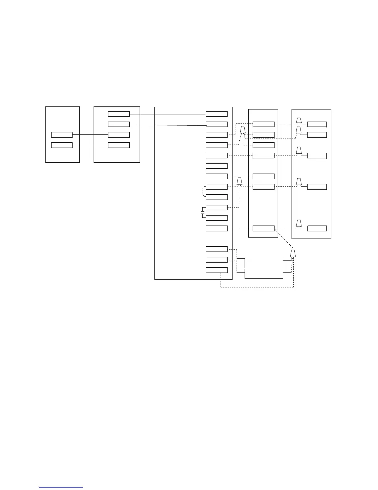
WIRING DIAGRAMS
Display module
Display module wall mount Equipment Control Module
Fan Coil
Heat Pump
V+ V+
Vg Vg O O
V+
V+ RVS/Heat Stage 2 O/B W2 W3 W2
Vg
Vg Heat Stage 1 W/W1 W2
Compressor Y/Y2 Y Y
Not Used Y1
Fan G G
24VAC Hot Heating Rh R R
24VAC Hot Cooling Rc
Dry Contact 1 D1
Dry Contact 2 D2
24VAC Common C COM COM
Outdoor Air Temp OAT
Remote Room Sensor RRS
OAT/RRS Com OAT/RRS
Outdoor Sensor *
Remote Room
Sensor *
* Indicates connection may not be required/available.
A09174
Fig. 17 Display to Equipment Control Module Connection

Related product manuals