EasyManua.ls Logo

Casio QW-4302 - 6 Troubleshooting: Module Qw-4302

Casio QW-4302
13 pages
Print Icon
To Next Page IconTo Next Page
To Next Page IconTo Next Page
To Previous Page IconTo Previous Page
To Previous Page IconTo Previous Page
Loading...
10
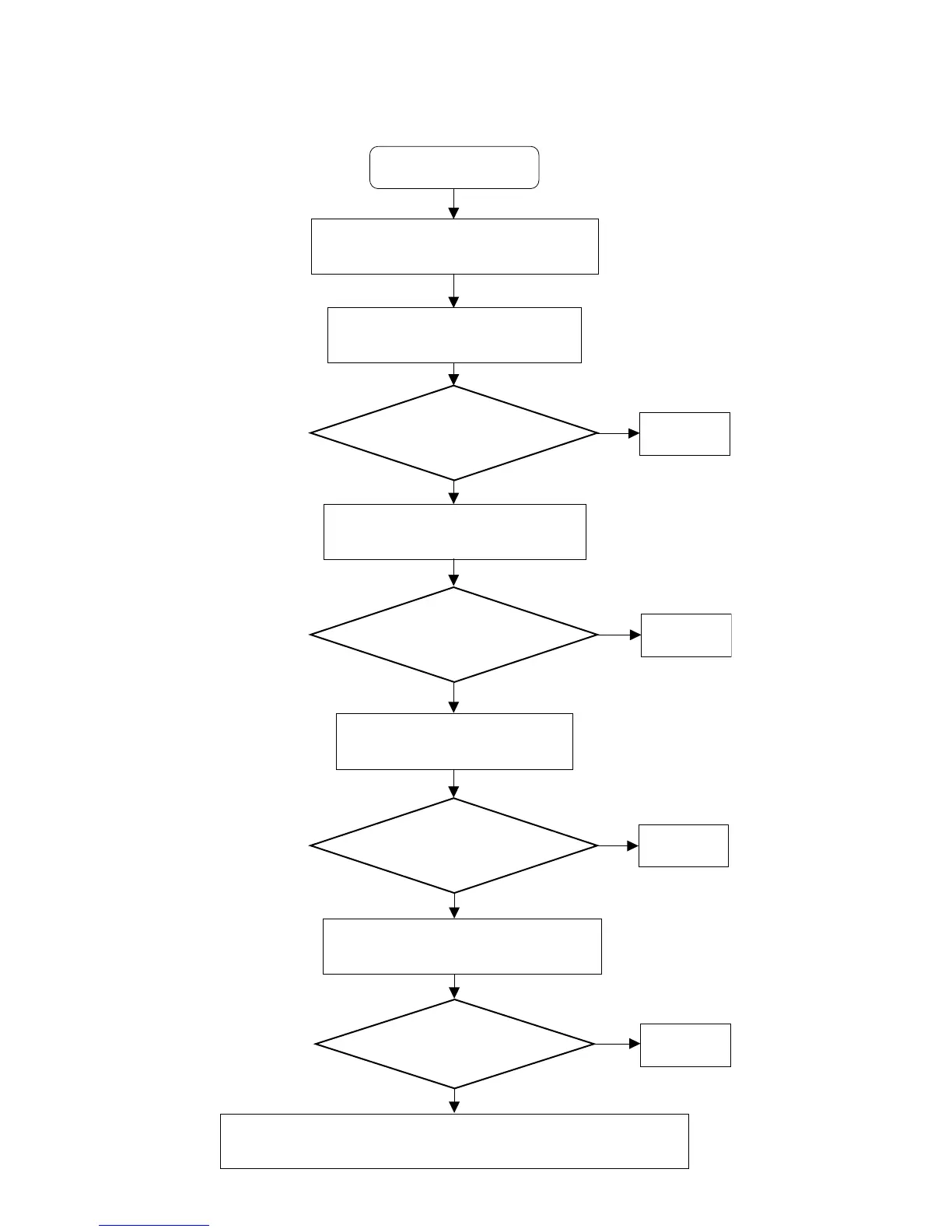
6. TROUBLESHOOTING: MODULE QW-4302
This is a flow chart about signal reception.
Yes
No
Yes
No
Yes
START
Check whether the Home City
code is selected correctly.
To perform MANUAL time
calibration signal reception
OK
There is a possibility of location bad.
To perform AUTO time
calibration signal reception
Replace the PCB ass'y
Signal
reception OK?
Signal
reception OK?
Signal
reception OK?
OK
OK
No
Yes
No
Replace the Antenna ass'y
Signal
reception OK?
OK

Related product manuals