EasyManua.ls Logo

Cavavin CAVA40NSZ - Service de Réparation; Schéma de Câblage

Cavavin CAVA40NSZ
Print Icon
To Next Page IconTo Next Page
To Next Page IconTo Next Page
To Previous Page IconTo Previous Page
To Previous Page IconTo Previous Page
Loading...
12
SERVICE DE RÉPARATION
Nous sommes fiers de l’organisation de notre service client et du réseau de techniciens
professionnels qui fournissent ces services sur vos celliers Cavavin. En achetant un cellier
Cavavin, vous pouvez compter sur l’équipe du service à la clientèle de Cavavin qui se fera un
plaisir de vous aider et de répondre à vos questions.
Pour toute question concernant nos produits, nous sommes à votre disposition. Vous pouvez aussi
commander des pièces ou des accessoires qui vous seront livrés directement à domicile. Nous
acceptons les cartes de crédit Visa et Master Card.
service@cavavin.com
1-877-676-6447 # 201
Télécopieur : 450-676-5022
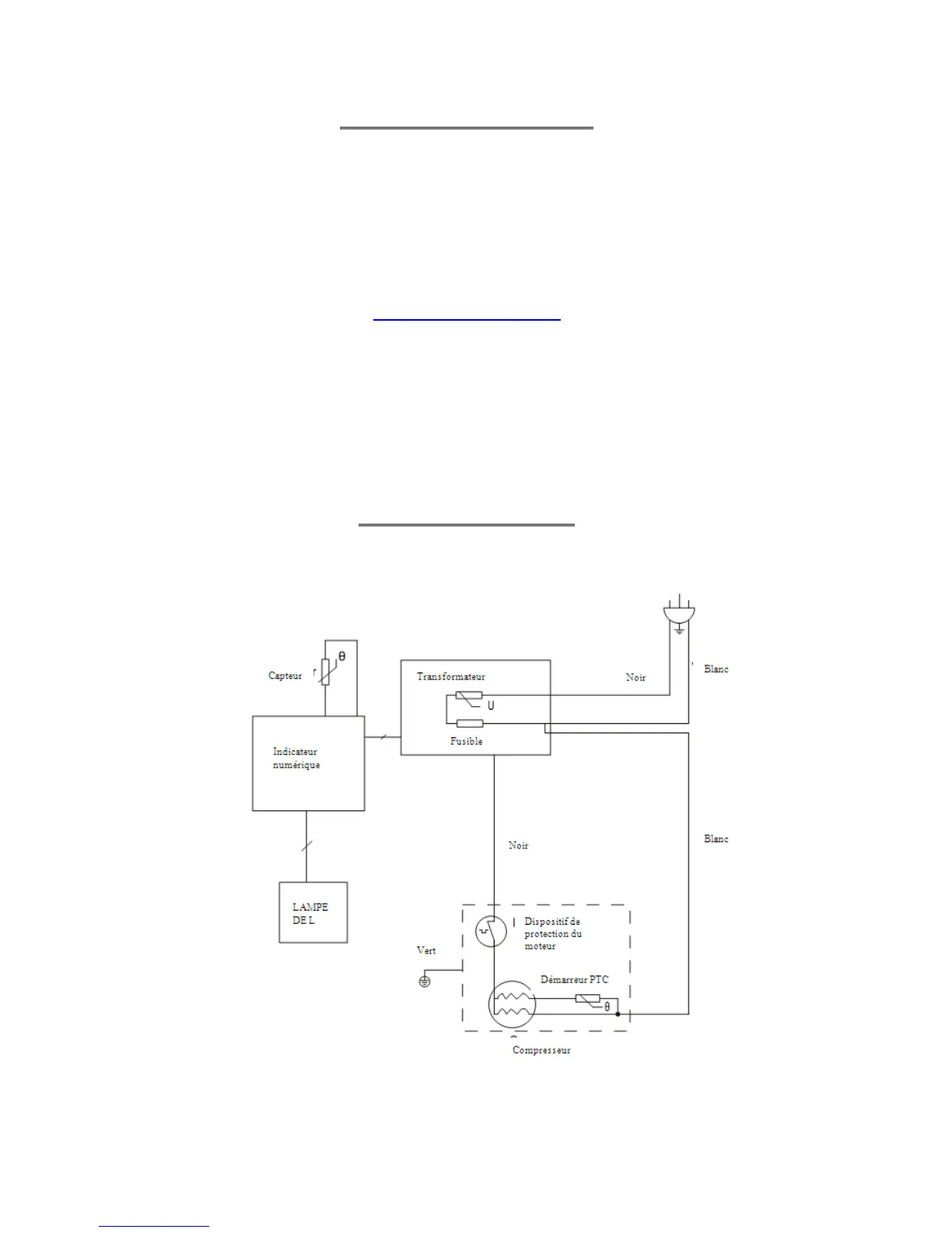
SCHÉMA DE CÂBLAGE

Related product manuals