EasyManua.ls Logo

CellarPro 4000S - System Evacuation and Charging

Default Icon
58 pages
Print Icon
To Next Page IconTo Next Page
To Next Page IconTo Next Page
To Previous Page IconTo Previous Page
To Previous Page IconTo Previous Page
Loading...
 25
V8.18
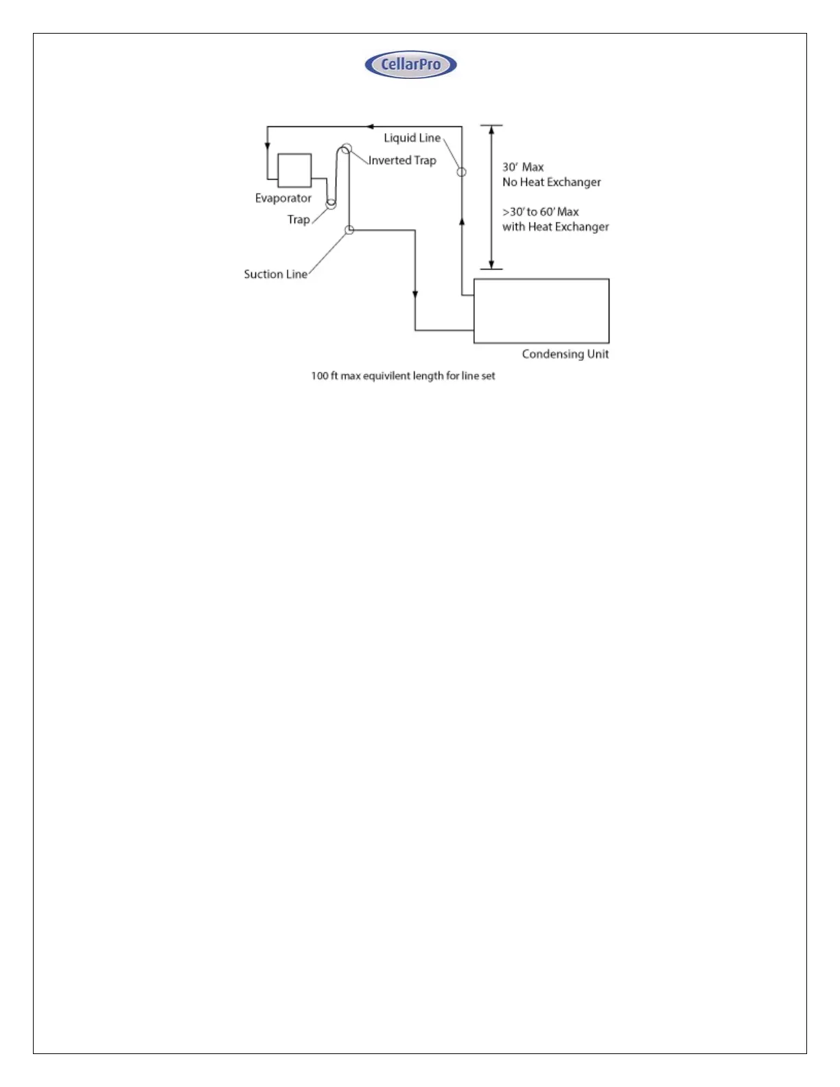
Evacuation, Leak Detection, and Charging
Important note: The condensing unit and evaporator are shipped with a nitrogen
holding charge. Please verify positive pressure through the access valve prior to
installation. If you cannot verify the holding charge, please contact Cellarpro at
707.794.8000.
Once the piping is installed, the following steps should be performed to ensure a
dry and leak-free system:
The Condensing unit is pre-charged with compressor oil. To avoid moisture
contamination of the oil, do not leave the system open to atmosphere for more
than 15 minutes.
Dual Power Source / Valve Control Systems Only: Supply power to the
Evaporator only - DO NOT connect power to the Condensing unit. Turn on the
temperature controller, which will energize and open the liquid line solenoid
valve. Verify the solenoid is powered as indicated by the compressor icon
("snowflake") on the temperature controller display.
Pressurize the system to a maximum of 150PSIG of dry nitrogen. It is important
to add nitrogen though both the high and low side access valves on the
condensing unit to make sure the system is fully pressurized. Mark the
pressure and hold for a minimum of 1 hour. If the pressure holds, proceed to
the next step, otherwise locate and repair the leak and repeat this step.
Evacuate the system to a minimum of 500 microns. It is important to pull a
vacuum though both the high and low side access valves on the condensing
unit to make sure the system is fully evacuated. If the vacuum is achieved,
proceed to the next step, otherwise locate and repair the leak and repeat from
step 4.

Related product manuals