EasyManua.ls Logo

CESAB BT BLITZ 415 - Page 128

Default Icon
234 pages
Print Icon
To Next Page IconTo Next Page
To Next Page IconTo Next Page
To Previous Page IconTo Previous Page
To Previous Page IconTo Previous Page
Loading...
chapter 5000
page 76
1,2 - 2,0 t A.C.
SERVICE MANUAL
Electric
036-0410-07
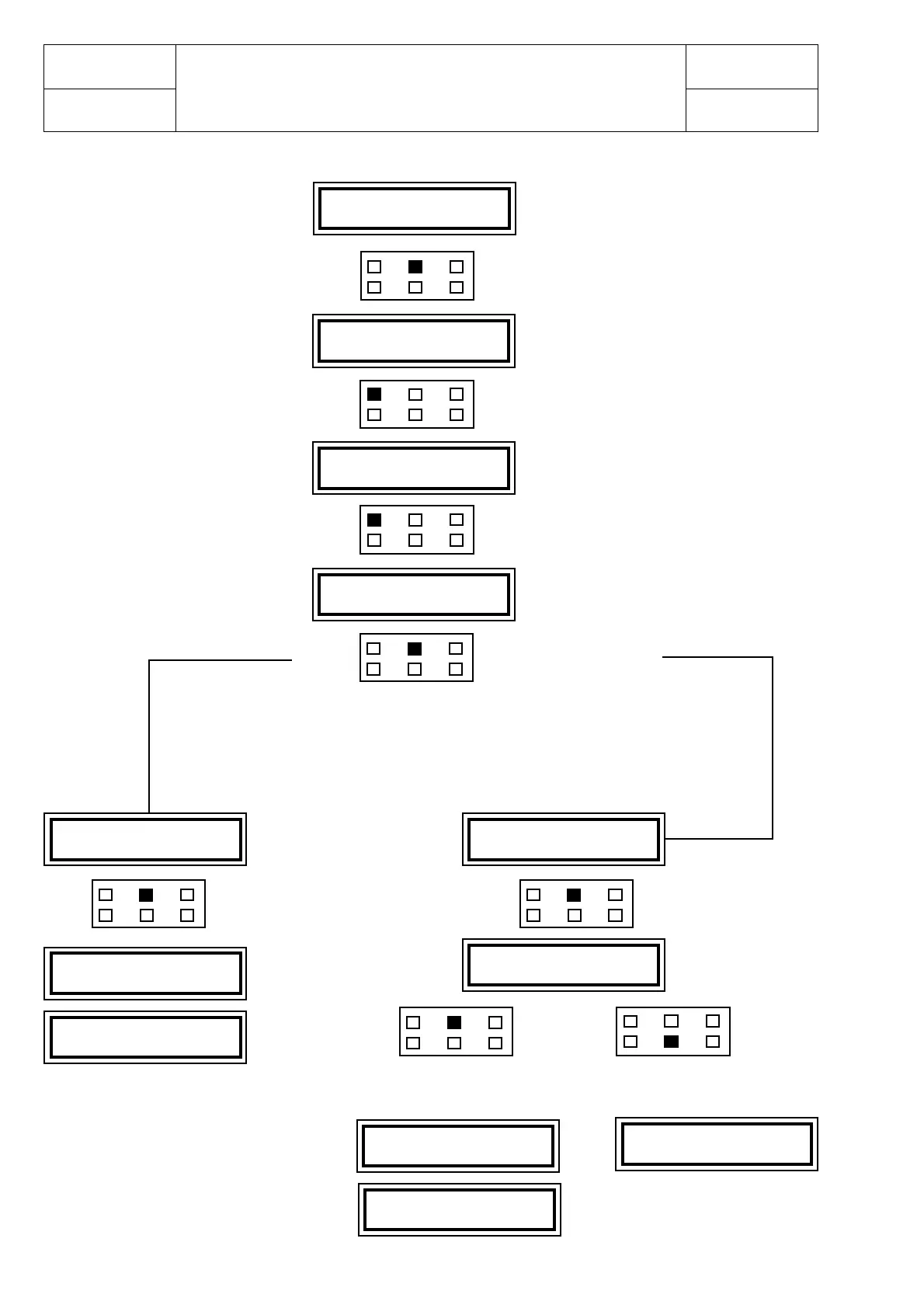
MAIN MENU : SAVE PARAMETER (MASTER connection number 3)
Select the box (0-31) where you want to save the program:
SELECT Mod 00 = Program number
FREE/DA2M2B C = Program version stored
MAIN MENU
PARAM. CHANGE
MAIN MENU
TESTER
MAIN MENU
SAVE PARAM
Press ROLL
Press ROLL
Press ENTER
Press ENTER
Press ENTER
Press ENTER
MAIN MENU
SAVE PARAM
Press OUT
to escape
Press ENTER
to confirm
READING........
RUN ALL PARAMETERS
MAIN MENU
SAVE PARAM
SELECT Mod 00
FREE
READING........
RUN ALL PARAMETERS
MAIN MENU
SAVE PARAM
SELECT Mod 00
DA2M2B C
OVERWRITE DATA?
YES=ENTER NO=OUT
DA2M2B C CE 1.13
48V 280A 00000

Table of Contents

Related product manuals