EasyManua.ls Logo

CESAB BT BLITZ 415 - Page 155

Default Icon
234 pages
Print Icon
To Next Page IconTo Next Page
To Next Page IconTo Next Page
To Previous Page IconTo Previous Page
To Previous Page IconTo Previous Page
Loading...
chapter 5000
page 103
1,2 - 2,0 t A.C.
SERVICE MANUAL
Electric
036-0410-07
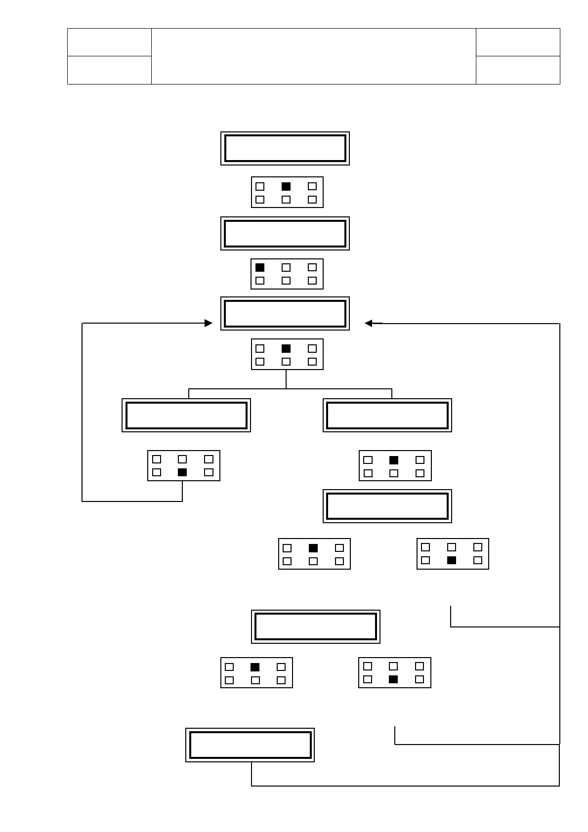
MAIN MENU : ALARM (PUMP connection number 5)
Press ROLL until reaching MAIN
MENU ALARM
Press ENTER
Press ENTER
hour meter no. alarms temperature
max 5 alarms stored
no alarms stored
Press OUT
Press ENTER
ARE YOU SURE?
YES=ENTER NO=OUT
LOGBOOK CLEARED
(PRESS OUT)
Press OUT
to escape
Press ENTER
to confirm
Press OUT
to escape
Press ENTER
to confirm
MAIN. MENU
PARAM. CHANGE
MAIN. MENU
ALARM
NONE
00000h #00 C
ALARM CODE
23h 2 25°C
CLEAR LOGBOOK
YES=ENTER NO=OUT
AC2P2B D CE 1.06
48V 350A 00000

Table of Contents

Related product manuals