EasyManua.ls Logo

Chery A5 2007 - Manual A;C System

Chery A5 2007
25 pages
Print Icon
To Next Page IconTo Next Page
To Next Page IconTo Next Page
To Previous Page IconTo Previous Page
To Previous Page IconTo Previous Page
Loading...
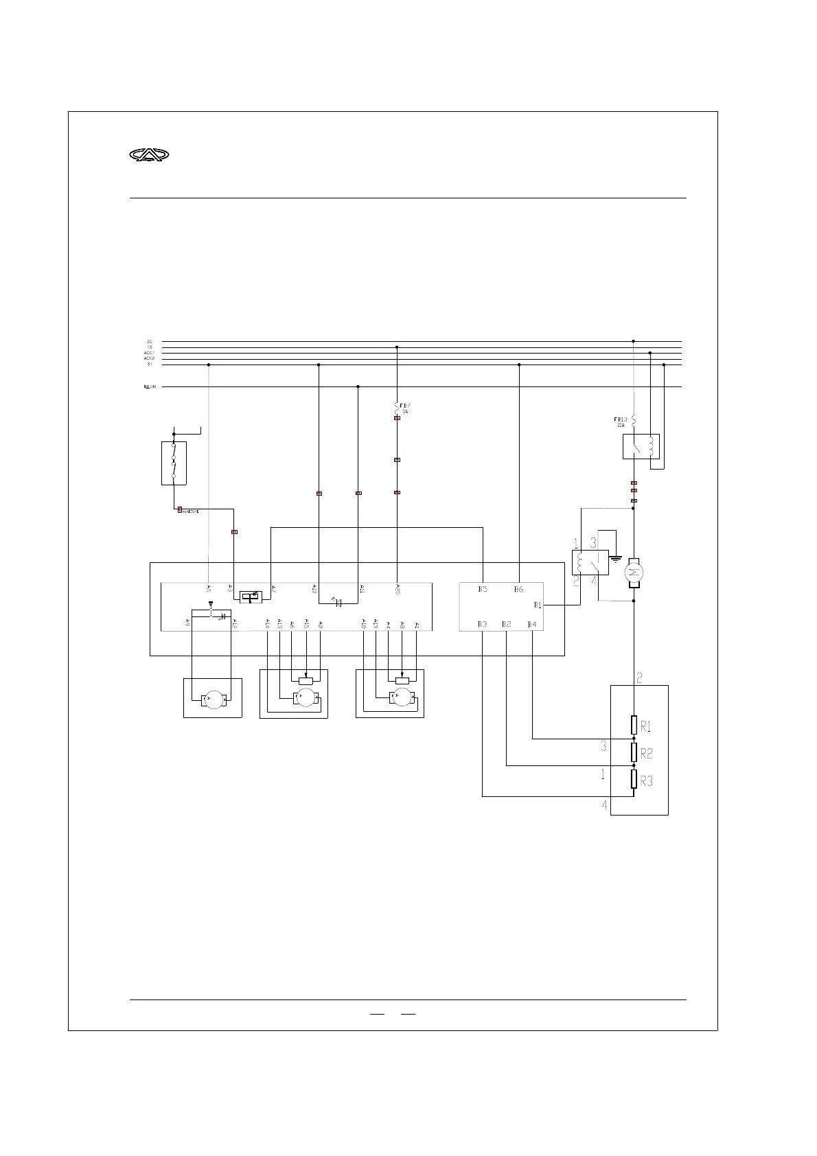
&+(5<$&,5&8,7',$*5$0
12
$












%ORZHU VSHHG
DGMXVWLQJ
UHVLVWDQFH
JURXQG
$&
SUHVVXUH
6:
7R(&8
%ORZHU
UHOD\
%ORZHU
$&
$&
$&
$&

,3%
,3$
+LJK
VSHHG
UHOD\
$&
㑶㪱
)XVHER[*
)XVHER[/
7R(&8
0DQXDO$&V\VWHP˄$&PRXGOHELJFRQQHFWRULV$
VPDOOFRQQHFWRULV%˅

$&6:
,QWHUQDOH[WHPDO
FLUFXODWLRQFRQWURO
PRWRU
&ROOLQJFRQWUROPRWRU 0RGXOHFRQWUROPRWRU

Related product manuals