EasyManua.ls Logo

Chrysler Pacifica - Page 110

Chrysler Pacifica
457 pages
Print Icon
To Next Page IconTo Next Page
To Next Page IconTo Next Page
To Previous Page IconTo Previous Page
To Previous Page IconTo Previous Page
Loading...
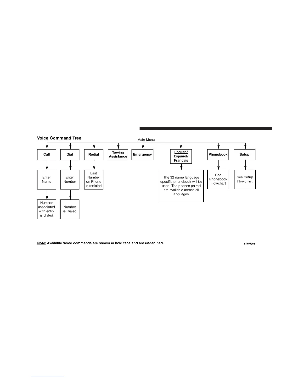
110 UNDERSTANDING THE FEATURES OF YOUR VEHICLE

Table of Contents

Related product manuals