EasyManua.ls Logo

Cisco CCNA 2 - Page 217

Cisco CCNA 2
239 pages
Print Icon
To Next Page IconTo Next Page
To Next Page IconTo Next Page
To Previous Page IconTo Previous Page
To Previous Page IconTo Previous Page
Loading...
216 - 238 CCNA 2: Routers and Routing Basics v3.1 Instructor Guide – Appendix B Copyright © 2004, Cisco Systems, Inc.
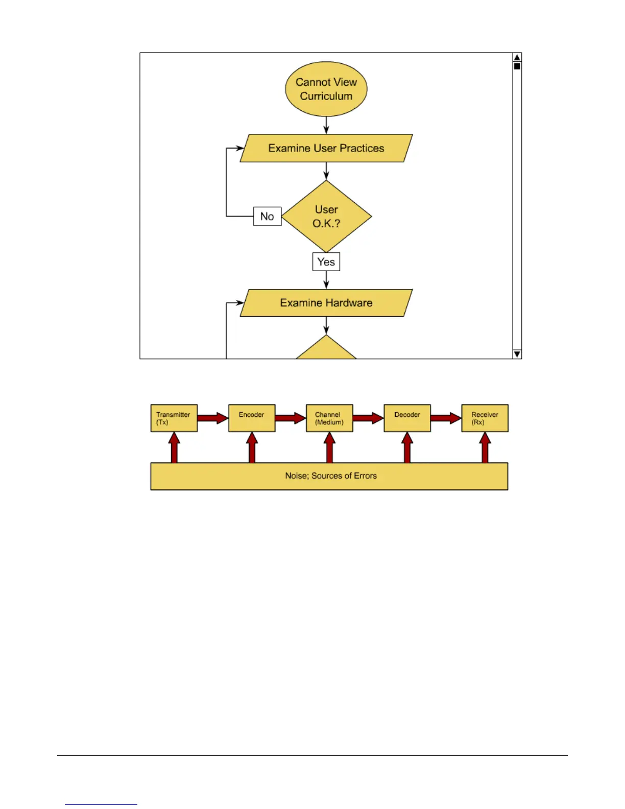
Figure 3: Flowchart
Figure 4: Block Diagrams

Related product manuals