EasyManua.ls Logo

Citizen 6840 - Page 10

Citizen 6840
21 pages
Print Icon
To Next Page IconTo Next Page
To Next Page IconTo Next Page
To Previous Page IconTo Previous Page
To Previous Page IconTo Previous Page
Loading...
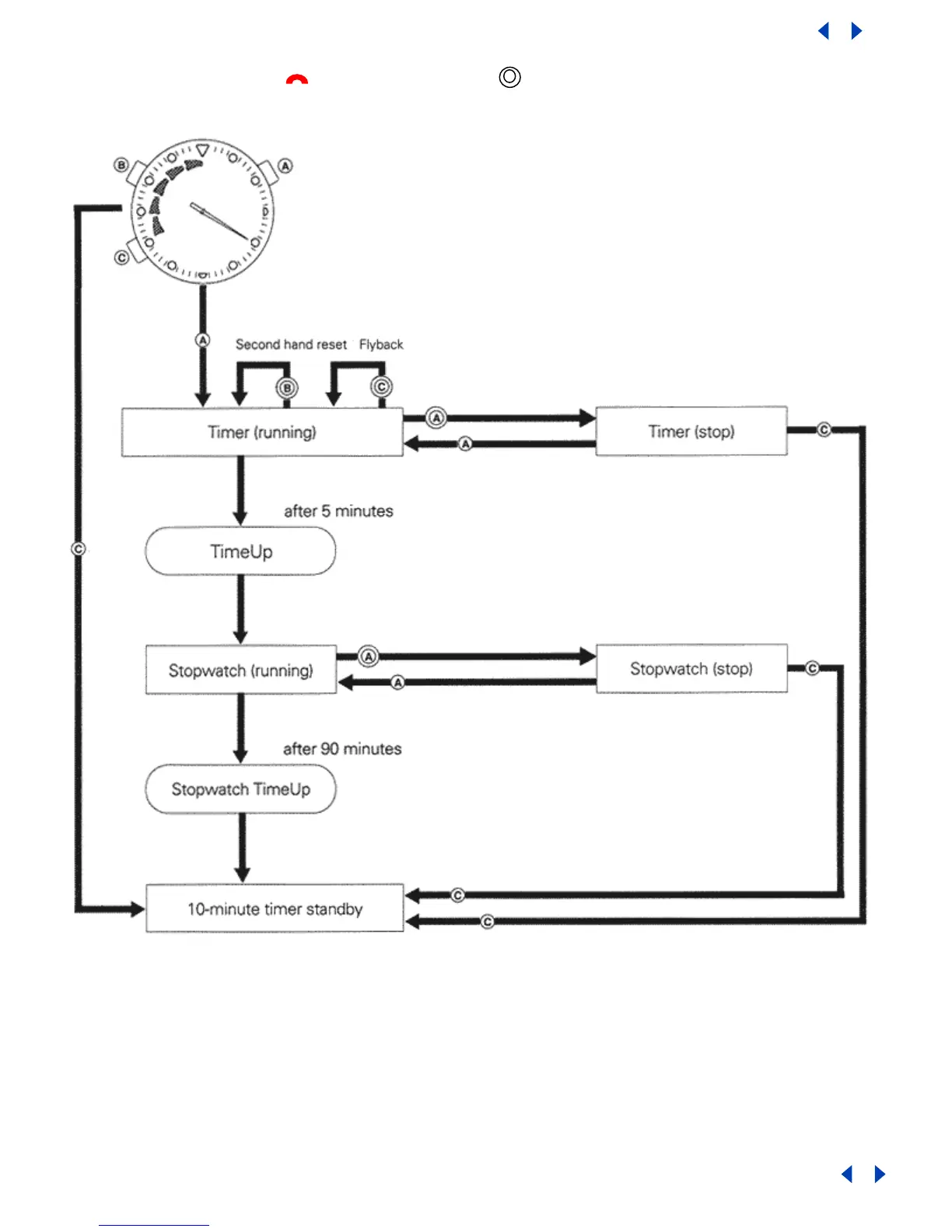
5-Minute Timer
timer standby mode: RED
x Elapsed time display changes as watch switches from timer to stopwatch
Stopwatch minutes - read off the circular graphic display minute scale
Stopwatch seconds- read off the second hand
x In timer standby mode, the current time is displayed.
x When the timer is running, the hour/minute hands display the current time;
the second hand displays the timer countdown in seconds.
x
Once the timer is started, it will compensate for time lost while the
graphic display panel moves into the correct position. Elapsed time data is
graphic display minute scale accurately displayed on the graphic display
panel.
Press and hold down for more
than 1 second
Return to Table of Contents
Return to Table of Contents

Other manuals for Citizen 6840

Related product manuals