EasyManua.ls Logo

CITROEN CX - Page 126

CITROEN CX
394 pages
Print Icon
To Next Page IconTo Next Page
To Next Page IconTo Next Page
To Previous Page IconTo Previous Page
To Previous Page IconTo Previous Page
Loading...
Nu. 818-1 ADD
_'F
.0.2
,.,
'o.
'II
.C.
1]'
...
.5
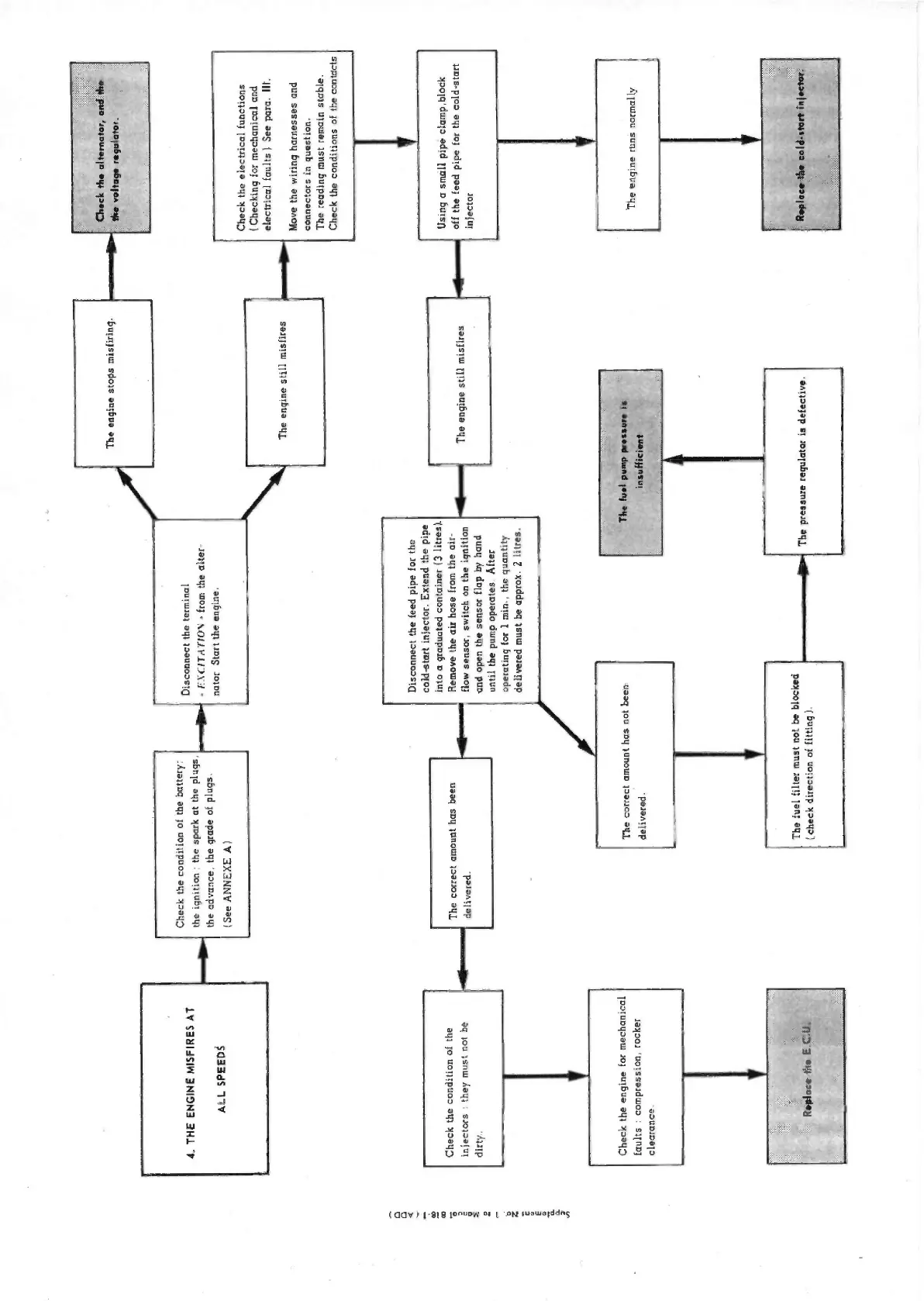
4. THE ENGiNE MISFIRES AT
ALL SPEEDS
Check the condition of the
inlentors they
nust not be
dirty.
Check the engine
for mechorrical
fas-ts
corcprezsinn. rocker
c leararice
RpIeci th. E
1
Check the condition of the battery
tho iqntion the spark at
the plugn
the advonce,
the grade of plugs.
See ANNEXE Af
The correct arnöunt has
been
delivered.
The engine stops roisfiring.
Disconnect the terminal
!.\(.IT-ti1O'i front the alter-
nator Start the engine.
The engine stiU rnisfires
Dizconnect the fed pipe fr
the
cold-etart infector. Exteiid
the pipe
inta e graduated container
(3
litres).
Rerove the air hose
from the air-
how sensor, switch on the ignition
and open the nensor flap
by hand
until the pump operates After
operating tor 1 min,
the quantity
delivered mast be czpprox. 2 litres.
The correct emotint fras
not been
delivered.
The fuel
filter rnutt not be blocked
(check
directiort of fitting).
The engine
still minfires
Tfre feI psrsp pessu e s.
'uri
is
ffic
ierrt
The pressure
regulator is defective.
Check tire alter-satar, red
the vsitnq. ruktor
Check the electrical functicns
Checking for rnechanicl and
eiectric1
Lonits
See para. il
Moe the wiring hornesses and
cönnectors in queetion.
Th
reading mast remoin
stable.
Chk the conditions of the contactn
tising a small pipe clamp,biock
off the feed pipe for the cold-start
injector
The engine rann normaily
Replece-the
reld-ntort inje-tOr.
PDF compression, OCR, web-optimization with CVISION's PdfCompressor

Table of Contents

Related product manuals