EasyManua.ls Logo

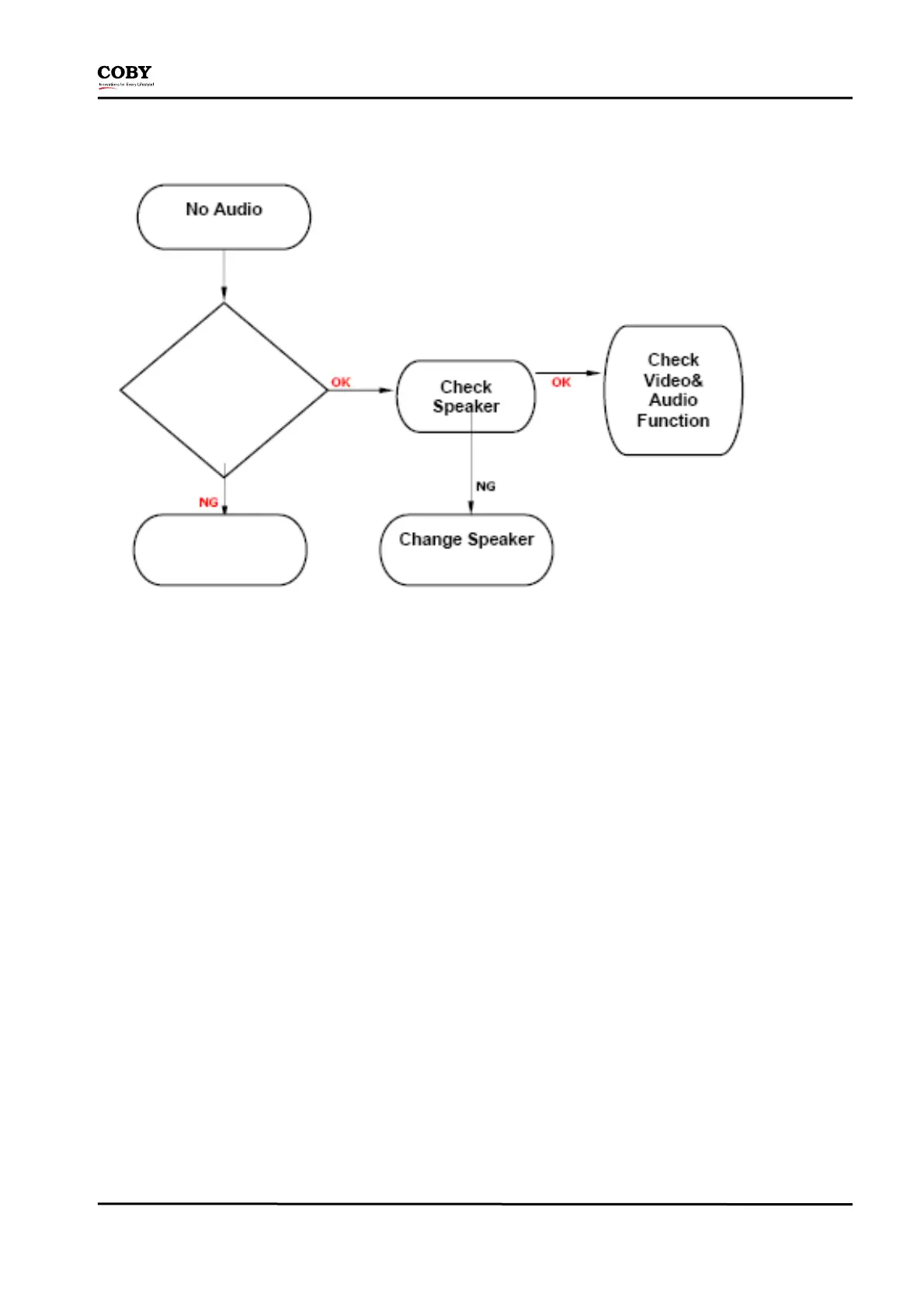
Coby TFTV3225S2 - Audio Troubleshooting; Step 3

Coby TFTV3225S2
21 pages
Print Icon
To Previous Page IconTo Previous Page
To Previous Page IconTo Previous Page
Loading...
Service Manual
Sep. 30th, 2010 (Version 1.3) Page 21 / 21
Step 3
Check Main board
CON37/CON38
Change Main
Board or U202

Related product manuals