EasyManua.ls Logo

ColdfusionX JLD-612 - Page 4

ColdfusionX JLD-612
8 pages
Print Icon
To Next Page IconTo Next Page
To Next Page IconTo Next Page
To Previous Page IconTo Previous Page
To Previous Page IconTo Previous Page
Loading...
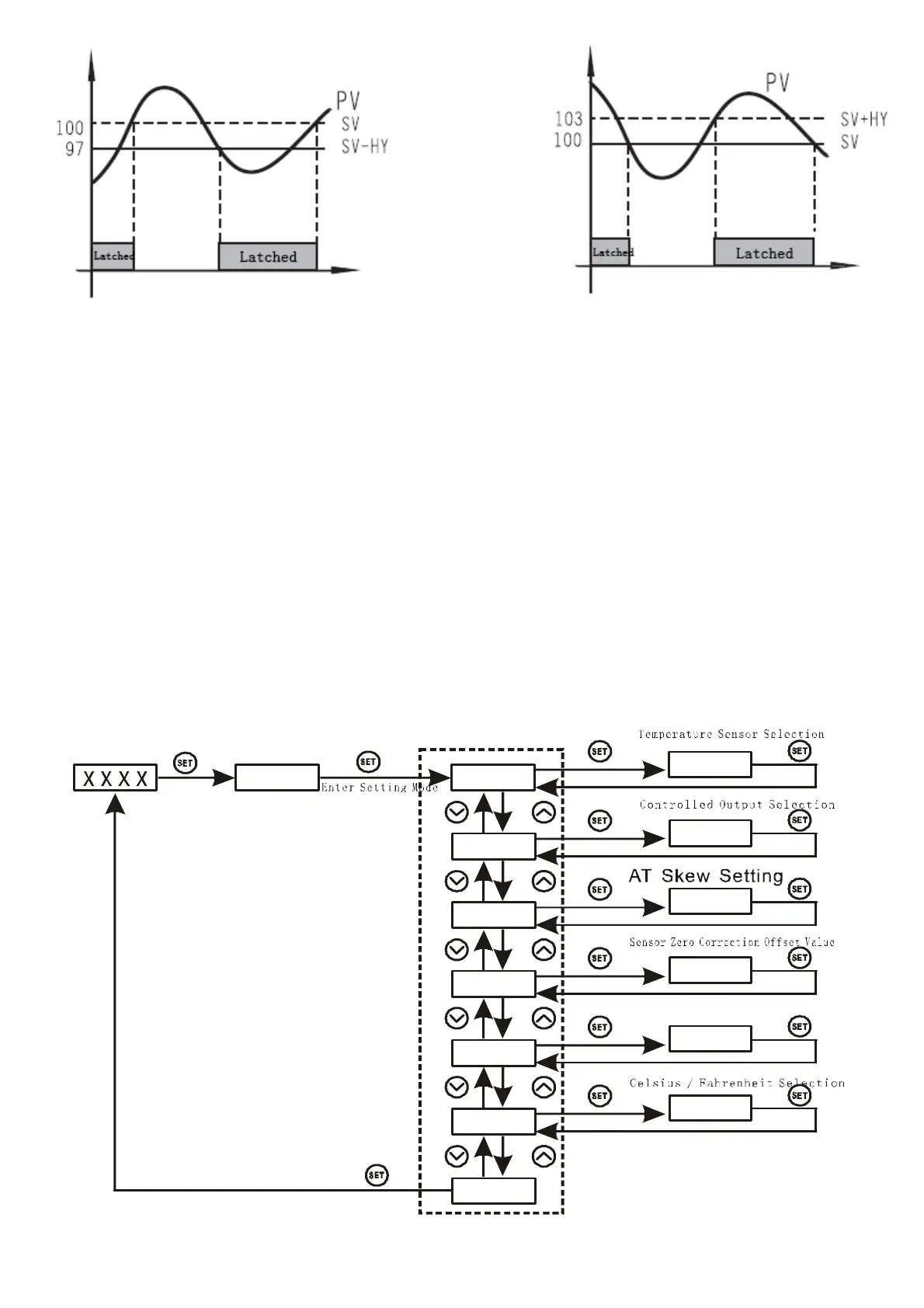
Fig. 3
Rd=0 (heating) Rd=1 (cooling)
To initial:
PV (SV HY) PV (SV + HY)
Relay latched or SSR On Relay latched or SSR On
To stop:
PV SV PV SV
Relay unlatched or SSR off Relay unlatched or SSR off
Note: HY = AH - AL
X
0089
end
inty
Outy
Atud
psb
rd
XXXX
X
XXXX
X
corf
X
I
n
i
t
i
a
ll
zat
i
on parameter sett
i
ng
Oper at i ng Mode
Ent er Code
Parameter Di spl ay
He a t i n
g
/ Cool i n
g
Selection
Figure 4.