EasyManua.ls Logo

Comen K1 - Page 63

Comen K1
71 pages
Print Icon
To Next Page IconTo Next Page
To Next Page IconTo Next Page
To Previous Page IconTo Previous Page
To Previous Page IconTo Previous Page
Loading...
Troubleshooting
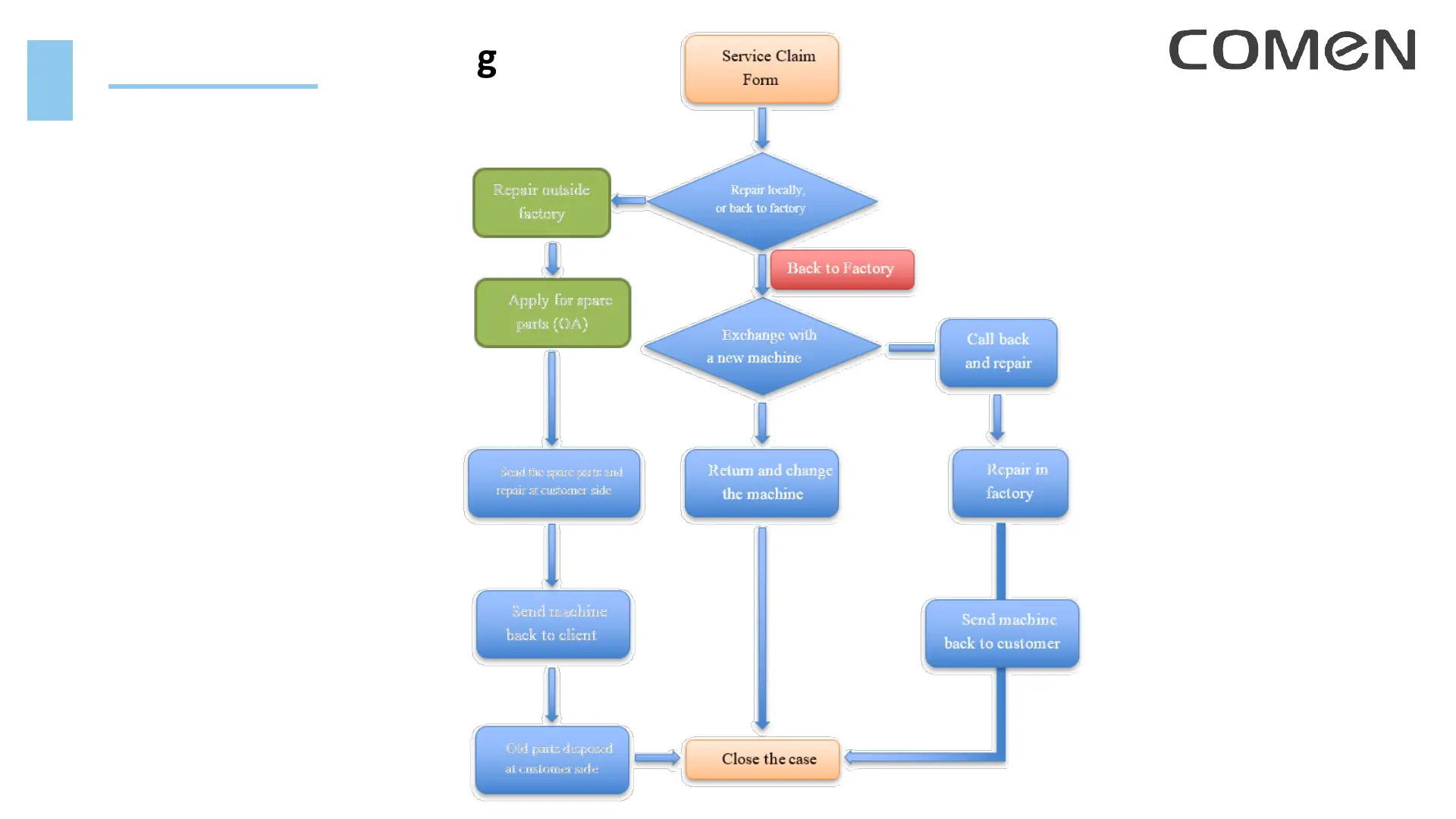
After-sale issue procedure

Related product manuals