EasyManua.ls Logo

Commodore Amiga A500 - Page 126

Commodore Amiga A500
283 pages
Print Icon
To Next Page IconTo Next Page
To Next Page IconTo Next Page
To Previous Page IconTo Previous Page
To Previous Page IconTo Previous Page
Loading...
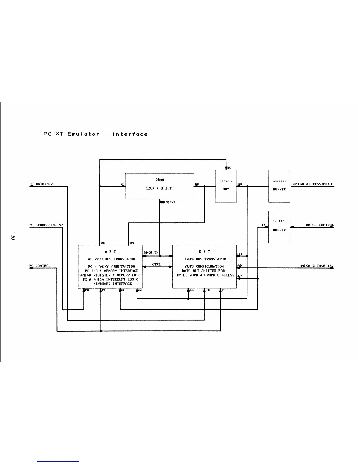
PC/XT
Emulator
-
interface

Related product manuals