EasyManua.ls Logo

CompAir A190TX - Page 65

CompAir A190TX
67 pages
Print Icon
To Next Page IconTo Next Page
To Next Page IconTo Next Page
To Previous Page IconTo Previous Page
To Previous Page IconTo Previous Page
Loading...
Annex with technical documentation
A190-930TX_EN_03_ 2009-02-06 65
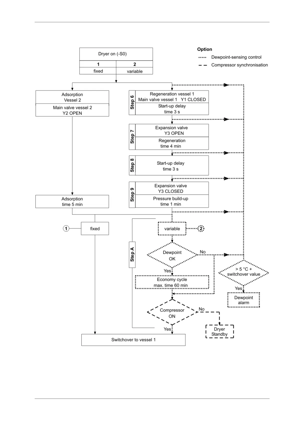
Regeneration in B1 and adsorption in B2

Table of Contents

Related product manuals