EasyManua.ls Logo

CompassPools Rollo Cover - Page 54

Default Icon
71 pages
Print Icon
To Next Page IconTo Next Page
To Next Page IconTo Next Page
To Previous Page IconTo Previous Page
To Previous Page IconTo Previous Page
Loading...
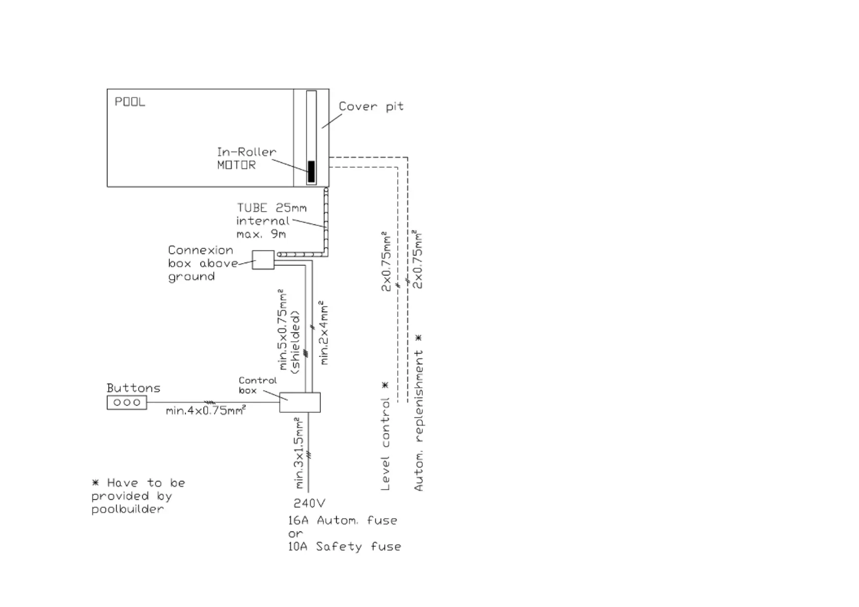
VII.1 : Electrical preparations
VII.1 : Electrical preparations
Motor cable is always 10m
long !!!