EasyManua.ls Logo

Cooper Security M800 - Page 9

Cooper Security M800
140 pages
Print Icon
To Next Page IconTo Next Page
To Next Page IconTo Next Page
To Previous Page IconTo Previous Page
To Previous Page IconTo Previous Page
Loading...
Engineering Manual Introduction
7
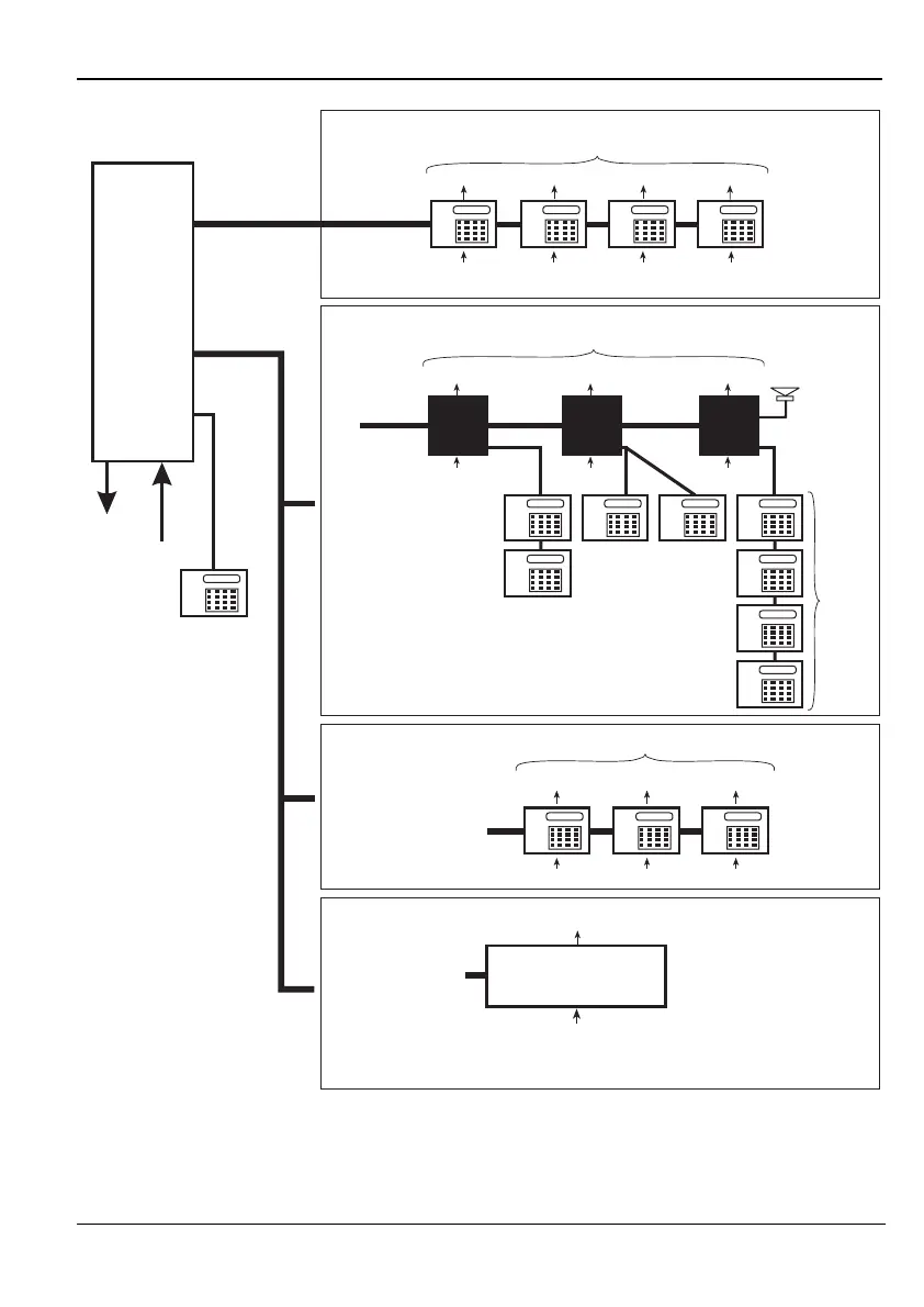
Network 1
Network 2
550, 600,
800 or 750
CONTROL
PANEL
3 Outputs
8 Zones
6 Outputs
24 ID Zones
Network2-Wiring Option 3
MIDNode or ID Node
Network Wiring = 4 Core
Network2-Wiring Option 2
Remote Keypads/LEC2s
Max 3
Network Wiring = 6 Core
Network 1 (Supports only remote keypads and LEC2s)
Engineer’s keypad
(cannot have zones
or outputs)
Max 4
100m max to
furthest
keypad/LEC2
1 Output
2 Zones
1 Output
2 Zones
1 Output
2 Zones
1 Output
2 Zones
NOTE:
Do not connect an
XNode/MNode to the
same network as an ID
Node or keypad
Network2-Wiring Option 1
XNodes and/or MNodes
An XNode/MNode is
able to drive 4 Remote
Keypads and a
Loudspeaker
100m max
100m max to
furthest keypad
300m max
to furthest
XNode/
MNode
Network Wiring = 4 Core
2 Outputs
8 Zones 8 Zones
Max 3
8 Zones
Max 4
2 Outputs 2 Outputs
XNode/
MNode
1
XNode/
MNode
2
XNode/
MNode
3
100m max
1 Output
2 Zones
1 Output
2 Zones
1 Output
2 Zones
100m max to
furthest
keypad/LEC2
Network Wiring = 6 Core
Only one MIDNode/IDNode
can be connected
(configured to occupy
addresses 1, 2 and 3)
MIDNode or IDNode
Figure 1. Network Architectures for M550, M600, M750 and M800 Control Panels

Table of Contents

Other manuals for Cooper Security M800

Related product manuals