EasyManua.ls Logo

Crest Audio X-VCA - Page 18

Crest Audio X-VCA
142 pages
Print Icon
To Next Page IconTo Next Page
To Next Page IconTo Next Page
To Previous Page IconTo Previous Page
To Previous Page IconTo Previous Page
Loading...
1
p. 18
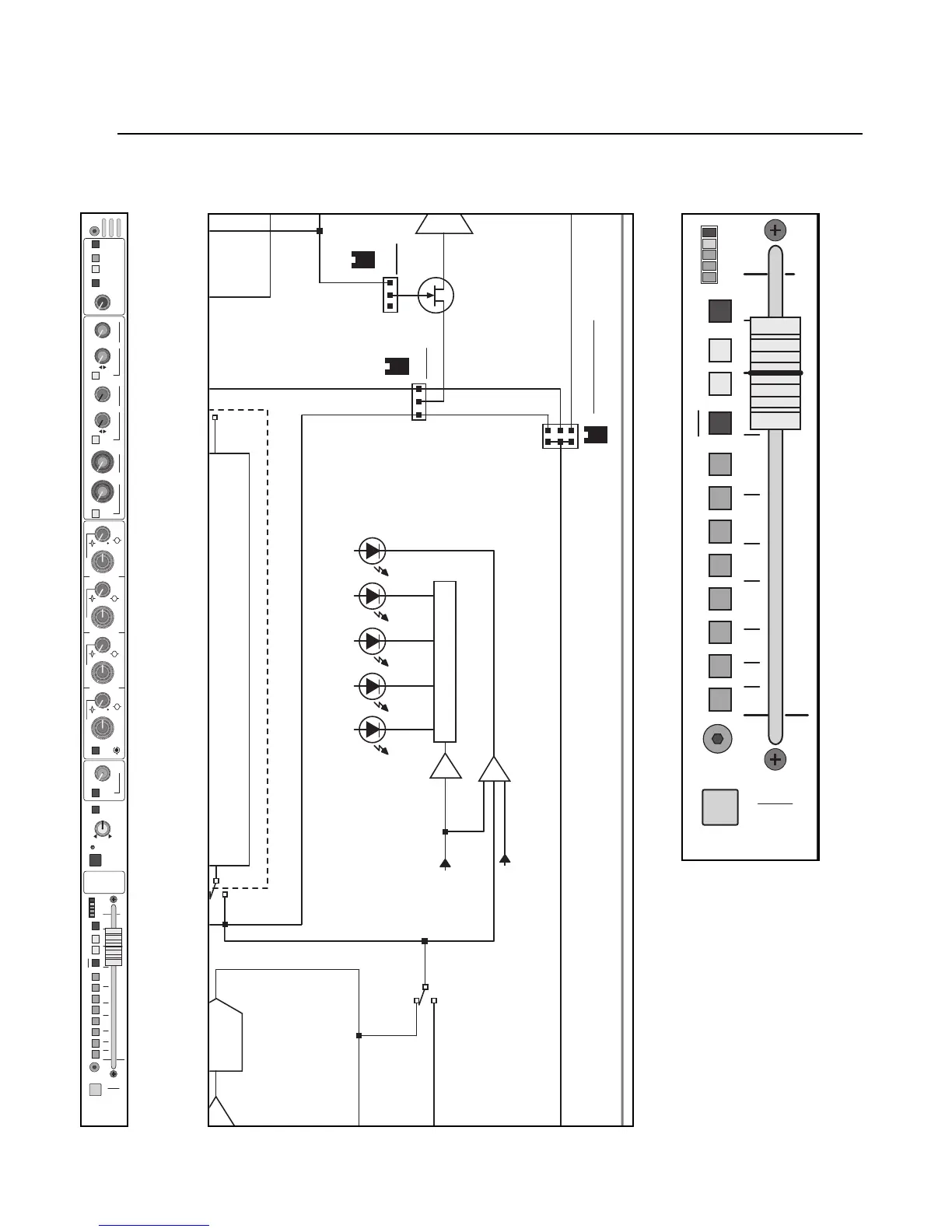
X-VCA owner’s manual
mono input module
module
panel
LCR
1
2
3
4
5
6
7
8
M
L
-
R
PAN ON
GROUPS
PK
6
0
SIG
+
8
5
10
0
5
10
20
30
15
50
40
SOLO
VCA
ASSIGN
block diagram
FOUR-BAND FULLY PARAMETRIC EQ
400 - 8 KHZ 100 - 2 KHZ1K - 20 KHZ 40 - 800 HZ
PEAK+80-6SIG
INPUT METER
PRE
FADER
POST
FADER
INSERT
ON
U
T
A
MP
HPF
PRE-SOUR
C
AMP
PRE
SOURCE
MUTE ?
EQ FDR
NO
YES
PRE-EQ
DIRECT OUT
SOURCE
PRE-FADER
POST-FADER
PRE
SOURCE
SELECT
GAIN
PRE
PRE
AUX
+
48V
PAD
LINE
Ø
30
12
20
40
50
72
20 400
40
80
200
EQ
ON
FREQ
1.5
1.5
SHELF
SHELF
PRE
LF
LM
HM
HF
5
-
6
3
4
7
-
8
1
2
HPF
ODD
-
LR
-
EVEN
PAN
INSERT
ON
MUTE
SAFE
PREVIEW
C
LCR
1
2
3
4
5
6
7
8
– +
M
L
-
R
PAN O N
GROUPS
.7
3
Q
3K
6K
12K
20K
1K
18K
1.5
1K
2K
4K
8K400
6K
1.5
.73
Q
1K
2K100
1.5
200
500
400
80040
600
10 0
200
PK
6
0
SIG
+
8
1.5
.73
Q
.7
3
Q
40
12
6
0
6
3
20
+
40
12
6
0
6
3
20
+
40
20
10
0
6
3
30
+
40
20
10
0
6
3
30
+
40
20
10
0
6
3
30
+
40
20
10
0
6
3
30
+
5
10
0
5
10
20
30
15
50
40
SOLO
VCA
ASSIGN

Other manuals for Crest Audio X-VCA

Related product manuals