EasyManua.ls Logo

Crest Audio X-VCA - Page 22

Crest Audio X-VCA
142 pages
Print Icon
To Next Page IconTo Next Page
To Next Page IconTo Next Page
To Previous Page IconTo Previous Page
To Previous Page IconTo Previous Page
Loading...
p. 22
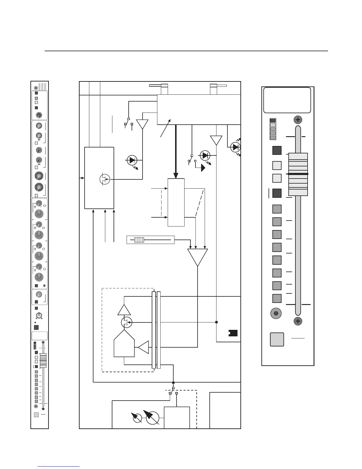
X-VCA owner’s manual
mono input module
1
module
panel
LCR
1
2
3
4
5
6
7
8
M
L
-
R
PAN ON
GROUPS
PK
6
0
SIG
+
8
5
10
0
5
10
20
30
15
50
40
SOLO
VCA
ASSIGN
block diagram
VCA SUB-CARD
VCA
CV
LEVEL
FREQ
EQ
ON
8
00 HZ
H
L
F
SOLO
VCA
ASSIGN
MUTE
SOLO LEFT
SOLO RIGHT
SOLO CONTROL
& SWITCHING
INPUT CHAN
MICRO
INTERFACE
CARD
VCA,
MUTE
AND
SOLO
CTRL
PRE-FADER
POST-PAN
L - R
VCA ASSIGN
LATCHES
VCA MASTER
BUSES 1-8
CHANNEL
FADER
AUX SENDS
SAFE
PREVIEW
1 OF 4
FR
O
PR
E
MOD
T
O
NE
X
MOD
U
PRE
SOURCE
MUTE ?
GAIN
PRE
PRE
AUX
+
48V
PAD
LINE
Ø
30
12
20
40
50
72
20 400
40
80
200
EQ
ON
FREQ
1.5
1.5
SHELF
SHELF
PRE
LF
LM
HM
HF
5
-
6
3
4
7
-
8
1
2
HPF
ODD
-
LR
-
EVEN
PAN
INSERT
ON
MUTE
SAFE
PREVIEW
C
LCR
1
2
3
4
5
6
7
8
– +
M
L
-
R
PAN O N
GROUPS
.7
3
Q
3K
6K
12K
20K
1K
18K
1.5
1K
2K
4K
8K400
6K
1.5
.73
Q
1K
2K100
1.5
200
500
400
80040
600
10 0
200
PK
6
0
SIG
+
8
1.5
.73
Q
.7
3
Q
40
12
6
0
6
3
20
+
40
12
6
0
6
3
20
+
40
20
10
0
6
3
30
+
40
20
10
0
6
3
30
+
40
20
10
0
6
3
30
+
40
20
10
0
6
3
30
+
5
10
0
5
10
20
30
15
50
40
SOLO
VCA
ASSIGN

Other manuals for Crest Audio X-VCA

Related product manuals