EasyManua.ls Logo

Crosswinds Aviation DA20 C1 Eclipse - Short Field Landing (Flaps LDG)

Default Icon
35 pages
Print Icon
To Next Page IconTo Next Page
To Next Page IconTo Next Page
To Previous Page IconTo Previous Page
To Previous Page IconTo Previous Page
Loading...
Copyright © 2019 by Midwest Air LLC
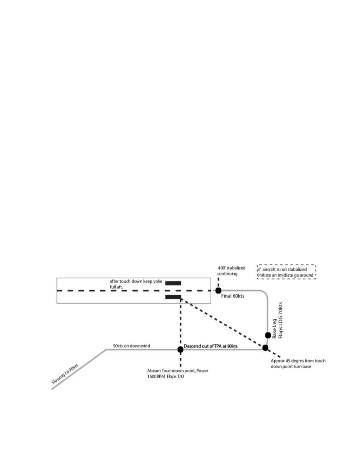
5.4 Short Field Landing (Flaps LDG)
1. Complete the “Approach Checklist” before entering the airport; devote full attention to
aircraft control and traffic avoidance
2. Slow to 90 KIAS prior to entering downwind or traffic pattern and complete the before
landing checklist
3. Enter traffic pattern at published TPA (typically 1,000’ AGL)
4. Complete the “VFR Landing Checklistwhen established on the downwind
5. When abeam touchdown point, or on extended base, or on extended final (when
ready to descend out of pattern altitude) Reduce power to 1500 RPM and select
Flaps T/O
6. Descend out of pattern altitude at 80 KIAS
7. Turn from downwind to base when touchdown point is approx. 45 degrees behind
(over the shoulder)
8. On base, select Flaps LDG
and slow to 70 KIAS
9. Maintain 60 KIAS on final
10. Smoothly reduce power when approaching aiming point
11. Touch down with minimal floating
12. Hold the stick full AFT, announce “simulate max braking and flaps up” (DO NOT SKID
THE TIRES)