EasyManua.ls Logo

Daewoo 901D - Page 33

Daewoo 901D
67 pages
Print Icon
To Next Page IconTo Next Page
To Next Page IconTo Next Page
To Previous Page IconTo Previous Page
To Previous Page IconTo Previous Page
Loading...
31
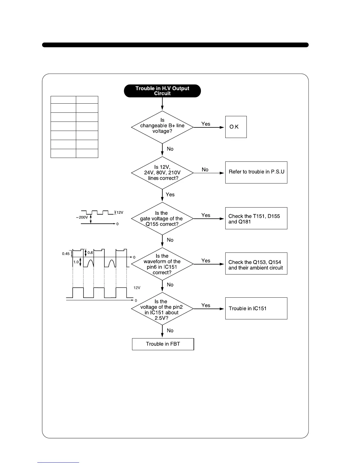
10. High Voltage Output Circuit
MODE B+ (P6)
VGA 48V
SVGA 60V
XGA 46K 72V
CAD 68K 109V
81K 129V
93K 144V

Related product manuals