EasyManua.ls Logo

Daikin DPS018 - Page 88

Daikin DPS018
122 pages
Print Icon
To Next Page IconTo Next Page
To Next Page IconTo Next Page
To Previous Page IconTo Previous Page
To Previous Page IconTo Previous Page
Loading...
IM 1125-7 • REBEL ROOFTOPS 88 www.DaikinApplied.com
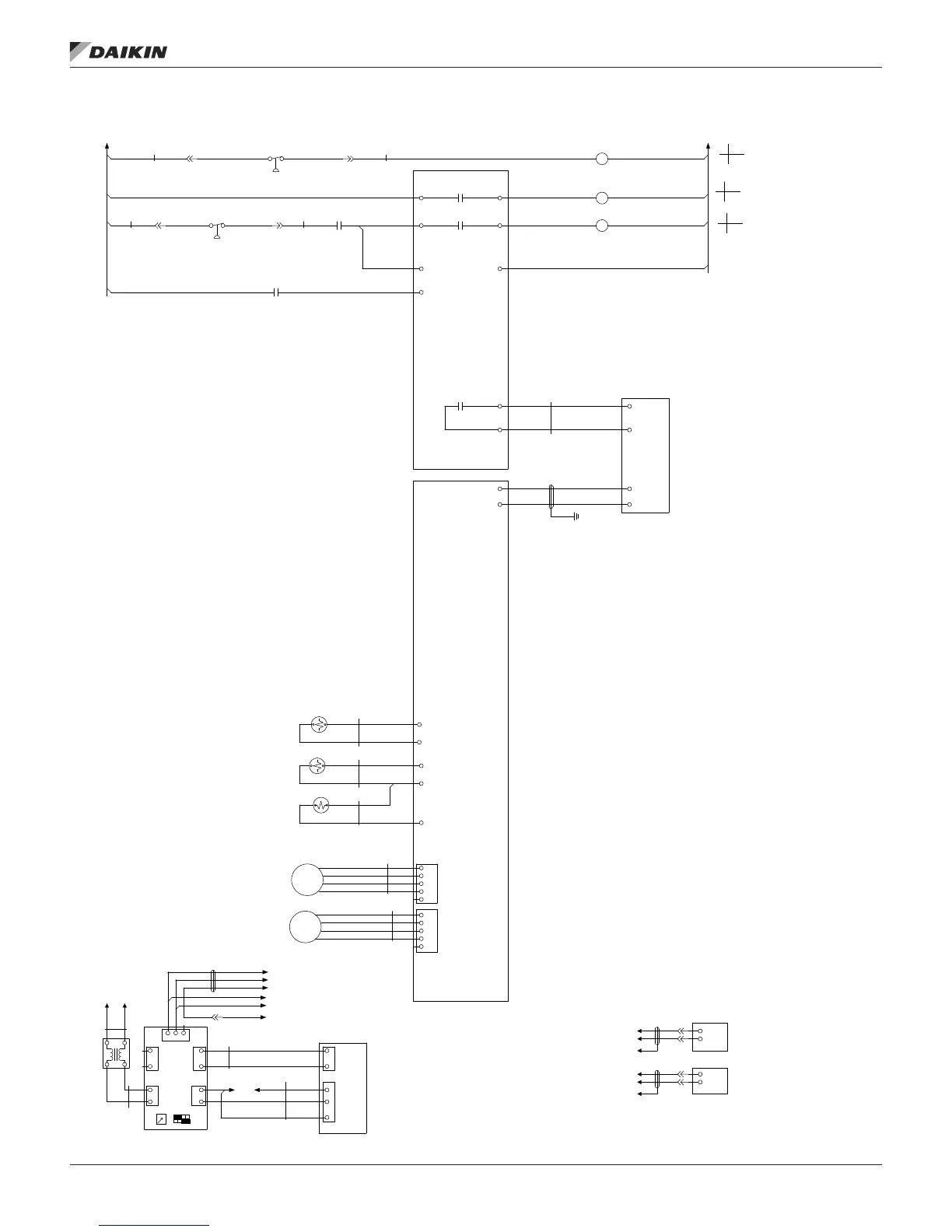
WIrIng dIagraMs
Figure 74 continued: Typical 575 Volt Wiring (3 of 4) — DPS 007–015 shown with 460 to 575 Transformer
303
304
305
306
307
308
309
310
311
312
313
314
315
316
317
318
319
320
321
322
323
324
325
326
327
328
329
330
331
332
333
334
335
336
337
338
339
340
341
342
343
344
345
346
347
348
349
350
351
352
353
354
355
356
357
358
359
360
361
362
301
302
363
364
365
TN2
+ -
ACS3
ACS1
24VAC
DIP SWITCH
1
2
3
4
2
GND
X6A X4A
ORT
IRT
DFT
NB
IFB
(362)
1
2
1
2
16V
GND
A4/4-I
DO1B
DO1
255D
C1
13 14
R-CCH1
(152)
NCNO
R5-6
C2
DO2
DO2B
IFN_MOTOR
NB
1
2
IFN-CI
DI5
MCB
3
1
160A 305A 155A
155A
IFBA-I
359A
360A
DRN
WHT
BLK
362B
RED
BLK
WHT
X6A-2I
1
2
3
2
1
A4P
(120)
CHK1
1
3
3
1
IFB-I
163B
163A
MOD
363A
EXPD
(247)
M1-
M1+
M2+
COM
M2-
EVI
NB
SM1
BLK
BLU
BRN
WHT
EVID-I
HP3-I
CH
HP1
NB
2
PL4
HP3-I
HP1-I
1
PL4
13 14
R-HP1
(307)
(255)
NCNO
HP1-I
CH
HP3
NB
2
PL3
1
PL3
9 5
R-HP1
(303)
307B
155A
307B
160A 307A
160A 303A
A1 A2
M3
(140)
(141)
(142)
(154)
NCNO
307C 155A
C3
DO3
-R
DO3
DRN
301G
+W
HEAT1ES-CI
318A
RED
HEAT1
ELECTRIC
HEATER
SCR CONTROL
NB
X5-AO
I
320A BLK
324A
WHT
HEAT1ES-CI
C
325A BLK
T9-M1
BRN
WHT
BLK
BLU
EVO
NB
EVOD-I
M3-
M4-
M3+
M4+
COM
SM2
AI2
T7-M2
ORTD-I
BLK
BLK
AI1
IRTD-I
T7-M1
BLK
BLK
AI3
DFT-I
BLK
BLK
CBL345-I
DRN
BLK
WHT
SPL1
EXH-CI
2
1
EXH_MOTOR
NB
WHT
BLK
DRN
9
5
OAER
(242)
311A160A
DI6
255
(255)
120V_N
(160)
120V_H
(160)
A1+ /(212)
B1- /(213)
GND1 /(214)
256
(257)
T2B_24V
(163)
T2B_N
(163)
(361)
A2+ /
B2- / (361)
GND2 / (362)
(212)
A1+ /
B1- / (213)
GND1 / (214)
GND2 /(357)
B2- /(356)
A2+ /(356)

Table of Contents

Related product manuals