EasyManua.ls Logo

Daikin DPS018 - Sequence of Operation; Operating States

Daikin DPS018
122 pages
Print Icon
To Next Page IconTo Next Page
To Next Page IconTo Next Page
To Previous Page IconTo Previous Page
To Previous Page IconTo Previous Page
Loading...
IM 1125-7 • REBEL ROOFTOPS 90 www.DaikinApplied.com
sequenCe of operaTIon
sequenCe of operaTIon
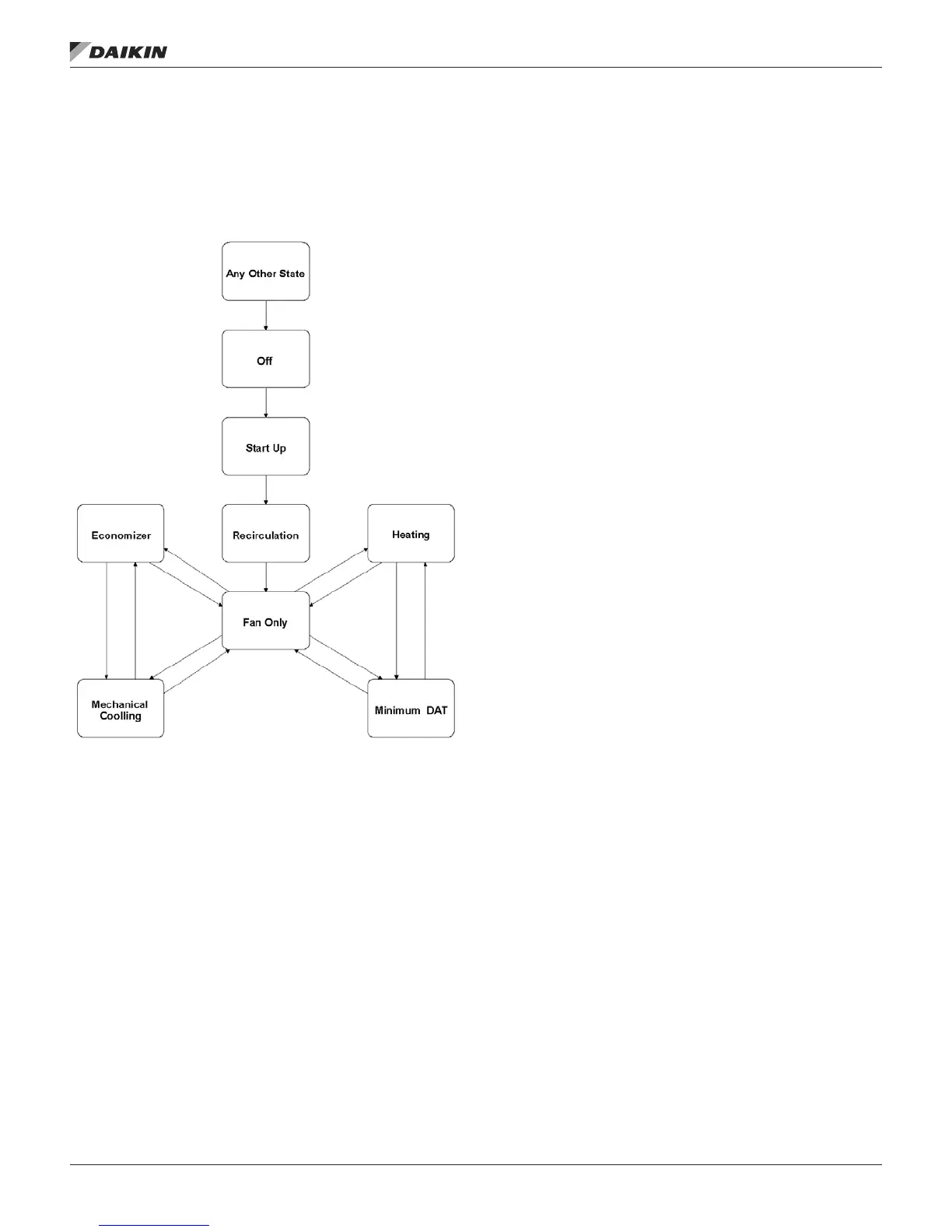
Operating States
The transition from any operating state to another is graphically
represented in Figure 75.
Figure 75: Operating State Diagram
Start Up
With a “start up” command from the “OFF” State the unit will
default into the “Start Up” state of operation for 3 minutes.
During this time, the fan is OFF.
Recirculation
Next, the unit will transition into the “Recirculation” state of
operation for another 3 minutes. During this time, the outside
air damper will close and the fan will turn ON, thereby mixing
the air in the ductwork and the space.
Fan Only
The outside air damper will modulate to the minimum position
and based upon the sensor inputs, the unit will go into one of
the four running states - “Heating,” “Cooling,” “Economizing,”
or “Minimum DAT.” If the control temperature is between its
setpoint and its dead band, the unit will remain in the “Fan
Only” state.
Heating (Electric Resistance, Gas Furnace, or Hot
Water Heat)
The unit’s heating mode of operation is controlled by the
control temperature and the heating setpoint temperature. The
unit goes into the heating mode of operation by analyzing the
control temperature.
The control temperature can be either the return temperature
or the space temperature.
The return temperature is typically used for VAV units and the
space temperature is typically used for CAV units.
The unit goes into the heating mode of operation when the
control temperature (return or space temperature) is below the
heating setpoint by more than ½ the deadband.
Example - If the heating setpoint is 68.0°F and the deadband
is 1.0°F, the unit will not go into the heating mode of operation
until the control temperature reaches 67.4°F.
When this takes place, the heating mode of operation will begin
and the 1st stage of heating operation will start.
The next stage, up or down, will take place after 4 minutes.
This “4 minutes” is called the stage timer. The gas or electric
heat module will continue to stage up as long as the control
temperature is below the heating setpoint by more than ½
the heating setpoint deadband. The unit will stage down if the
maximum discharge air temperature of 120°F is reached. Gas
units with one gas valve have 2 stages of heating and units
with two gas valves have 4 stages of heating.
Auxiliary heating will be used with mechanical (heat pump)
heating to maintain set point.
Minimum DAT
This control mode is designed to temper the air in the ductwork
when in heating mode. When the unit is in the “Fan Only” state
and the Discharge Air Temperature is less than the minimum
discharge air temperature limit, “Minimum DAT” control is
initiated. The unit will turn on minimum heat until the discharge
air temperature exceeds the limit.

Table of Contents

Related product manuals