EasyManua.ls Logo

Daikin EWAQ040BAW - 4. QUICK START-UP OF THE UNIT; 4.1. Space Cooling;Heating Operation

Daikin EWAQ040BAW
48 pages
To Next Page IconTo Next Page
To Next Page IconTo Next Page
To Previous Page IconTo Previous Page
To Previous Page IconTo Previous Page
Loading...
EWAQ016~064BAW + EWYQ016~064BAW
Packaged air-cooled water chiller
4PW70082-1C – 2013.07
Installation and operation manual
26
4. QUICK START-UP OF THE UNIT
In this chapter the step-by-step procedure is explained for starting up
space cooling/heating.
The more detailed information of how the unit must be operated is
explained in the chapter "5. Operating the unit" on page 26.
The quick start-up offers the user the possibility to start up the
system before reading the entire manual.
4.1. Space cooling/heating operation
5. OPERATING THE UNIT
5.1. Operating the remote controller
The remote controller offers full control over your installation. It can
control all applications which vary in capacity, electrical supply and
installed equipment (options). Operating the EWAQ/EWYQ unit
comes down to operating the remote controller.
5.1.1. Features and functions
The remote controller is a state of the art controller that offers full
control over your installation.
5.1.2. Basic controller functions
The basic controller functions are:
Tur ning the unit ON/OFF.
Selection of features:
- quiet mode (refer to page 31),
-weather dependent control.
Temperature set point adjustment.
The remote controller supports a power cut off of maximum 2 hours.
When autorestart is enabled (see "6. Field settings" on page 38) this
allows a power supply shut down of 2 hours without user intervention.
5.1.3. Clock function
The clock functions are:
24 hour real time clock.
Day of the week indicator.
5.1.4. Schedule timer function
The schedule timer function allows the user to schedule the
operation of the installation according to a daily or a weekly program.
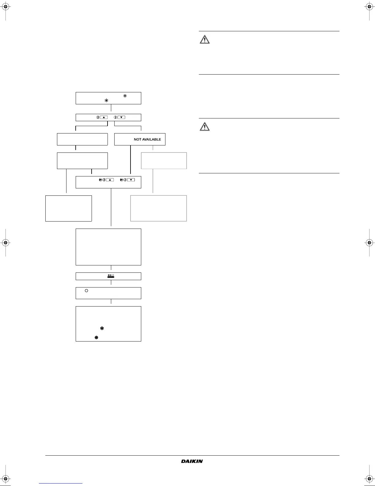
Select mode heating or
cooling operation
Push the or button
▼▼
Display:
88
88
88
88
..
..
88
88
starts
blinking
Display: " "
▼▼
Set desired room
temperature (e.g. 22°C)
The remote controller
room thermostat
function is not installed
▼▼
Push the or
button
▼▼
You have "room
temperature based"
control of your system
(remote controller room
thermostat is installed)
You have "leaving water
temperature based" control of
your system
(default)
Set desired leaving water
temperature (e.g. 45°C for heating
or 18°C cooling)
If the display is blank,
automatic leaving water
temperature is enabled in heating
operation
Push the button
The LED will light up and the unit
will start
For further details and advised
settings, see
"5.9.2. Programming" on
page 34, "5.4. Space cooling
operation ( )" on page 28 and
"5.5. Space heating operation
( )" on page 29
CAUTION
Do not rinse the unit. This may cause electric shock or
fire.
Do not climb, sit or stand on top of the unit.
Do not place any objects or equipment on the unit top
plate.
CAUTION
Never let the remote controller get wet. This may
cause an electric shock or fire.
Never press the buttons of the remote controller with a
hard, pointed object. This may damage the remote
controller.
Never inspect or service the remote controller
yourself, ask a qualified service person to do this.
4PWEN70082-1C.book Page 26 Wednesday, September 25, 2013 7:31 AM

Table of Contents

Other manuals for Daikin EWAQ040BAW

Related product manuals