EasyManua.ls Logo

Daikin FAQ100BVV1B - Page 184

Daikin FAQ100BVV1B
501 pages
Print Icon
To Next Page IconTo Next Page
To Next Page IconTo Next Page
To Previous Page IconTo Previous Page
To Previous Page IconTo Previous Page
Loading...
Troubleshooting by Remote Controller Si20-701_B
177
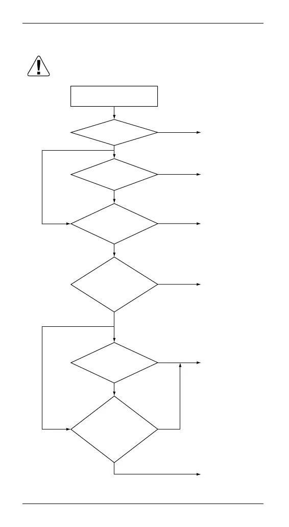
Troubleshooting
Is the
UVWN wiring
normal?
Is the stop
valve open?
NO
YES
Open the stop
valve.
Are
inverter output
voltages the same for
3 phases?
NO
YES
Replace the
inverter PCB.
NO
NO
Connect
correctly.
Is high
differential
pressure at
starting?
YES
NO
YES
Remedy the
cause.
Check and
see whether
compressor is short-
circuited or
ground.
YES
Replace the
compressor.
Check the installation
conditions.
Caution
Be sure to turn off the power switch before
connecting or disconnecting connectors, or parts
may be damaged.
YES
NO
Replace the
compressor.
Does
low or high
pressure vary
even instantaneously
when restarting
compressor?
RZQ-H, RZQ(S)-B/C
RZQ-C
RZQ-C/K, RZR-KU/HU
RZQG

Table of Contents

Other manuals for Daikin FAQ100BVV1B

Related product manuals