EasyManua.ls Logo

Daikin FAY71LVE - Page 153

Daikin FAY71LVE
501 pages
Print Icon
To Next Page IconTo Next Page
To Next Page IconTo Next Page
To Previous Page IconTo Previous Page
To Previous Page IconTo Previous Page
Loading...
Si20-701_B Troubleshooting by Remote Controller
146
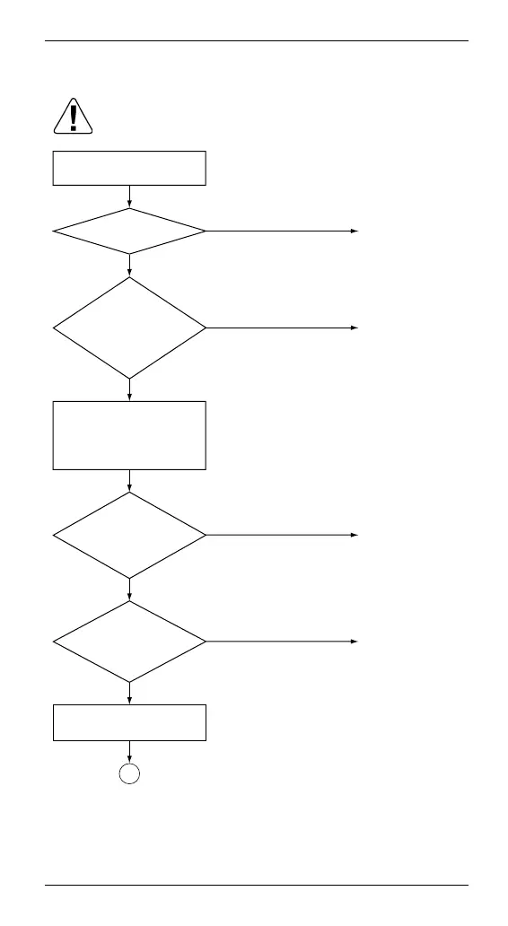
Troubleshooting
Is
the stop valve
opened?
NO
YES
Open the stop
valves.
Are
HPS's for
control and safety
connected to the
outdoor unit
PCB?
(1)
NO
YES
YES
Connect
correctly.
Turn OFF the power
supply and check the
following after letting the
compressor rest for 10
minutes.
NO
Reset remote controller
and operate again.
Check the installation
condition.
Is high
pressure during
operation abnormally
high?
Do the
HPS's for
control and safety
have continuity?
Caution
Be sure to turn off the power switch before
connecting or disconnecting connectors, or parts
may be damaged.
NO
Replace the HPS
without
continuity.
YES
Correct
refrigerant piping
circuit
A

Table of Contents

Other manuals for Daikin FAY71LVE

Related product manuals