EasyManua.ls Logo

Daikin FBQ140DV1 - E3 High Pressure System Abnormality

Daikin FBQ140DV1
501 pages
Print Icon
To Next Page IconTo Next Page
To Next Page IconTo Next Page
To Previous Page IconTo Previous Page
To Previous Page IconTo Previous Page
Loading...
Si20-701_B Troubleshooting by Remote Controller
136
Troubleshooting
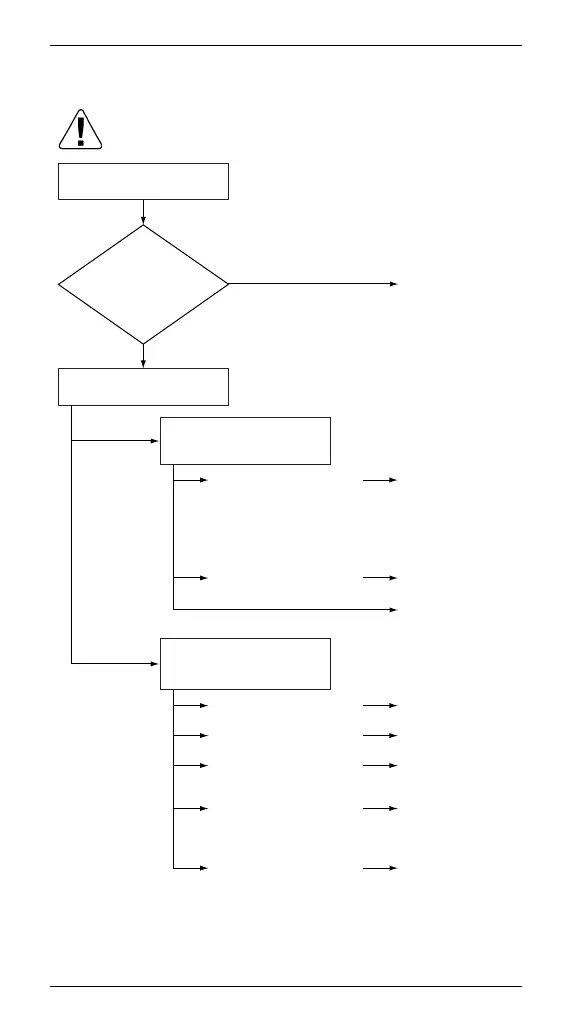
Is the safety
device's lead wire
correctly connected to
the outdoor unit
PCB?
NO
(1)
YES
Connect
correctly.
Does the fan rotate
properly?
Has the draft passage
been provided?
Provide a draft
passage.
In the event there
is no continuity
between
terminals,
replace the fan
motor.
Remove the
obstructions
around the fan
for its proper
rotation or
replace the fan
and others.
Is the stop valve fully
open?
Is the compressor
defective? (2)
Replace the
compressor.
(Check for
insulation in
pump down
state.)
Open the stop
valve.
Is the refrigerant piping
system clogged?
Replace the
clogged parts.
Is refrigerant charged
to the proper level?
Charge a
specified amount
of refrigerant.
Is the power supply
proper?
(e.g. voltage and lack
of phase)
Provide the
proper power
supply.
Caution
Be sure to turn off the power switch before
connecting or disconnecting connectors, or parts
may be damaged.
Check for the installation
conditions.
Locate the safety device
having no continuity.
Fan motor coil
temperature is abnormally
high.
An overcurrent has
occurred on the
compressor.

Table of Contents

Related product manuals