EasyManua.ls Logo

Daikin FBQ140DV1 - Page 341

Daikin FBQ140DV1
501 pages
To Next Page IconTo Next Page
To Next Page IconTo Next Page
To Previous Page IconTo Previous Page
To Previous Page IconTo Previous Page
Loading...
Si20-701_B Troubleshooting by Remote Controller
334
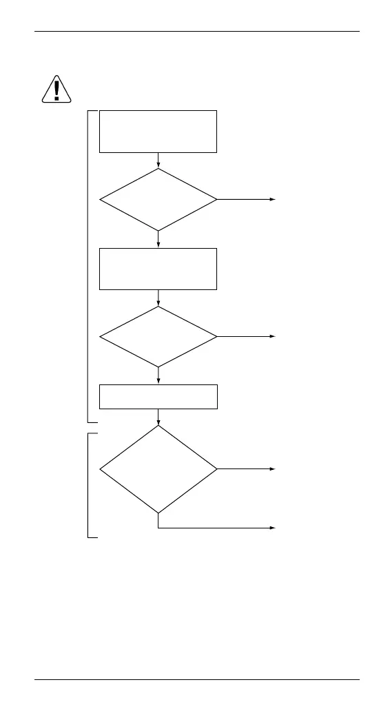
Troubleshooting
Disconnect the cable from
the fan, and then check
the fan motor for the
insulation resistance.
Disconnect the cable from
the compressor, and then
check the compressor for
the insulation resistance.
The
insulation
resistance is low (i.e.,
not more than
100k.)
YES
The
insulation
resistance is low (i.e.,
not more than
1M.)
Replace the
compressor.
Replace the fan
motor.
Replace the fan
driver PCB.
YES
NO
NO
Power
OFF
Remove and insert the fin
thermistor connector
Turn ON
the power supply,
and then check whether
or not the error
recurs.
Replace the
inverter PCB.
End
YES
NO
Power
ON
Caution
Be sure to turn off the power switch before
connecting or disconnecting connectors, or parts
may be damaged.

Table of Contents

Related product manuals