EasyManua.ls Logo

Daikin FHYC-E - Model

Daikin FHYC-E
72 pages
Print Icon
To Next Page IconTo Next Page
To Next Page IconTo Next Page
To Previous Page IconTo Previous Page
To Previous Page IconTo Previous Page
Loading...
55
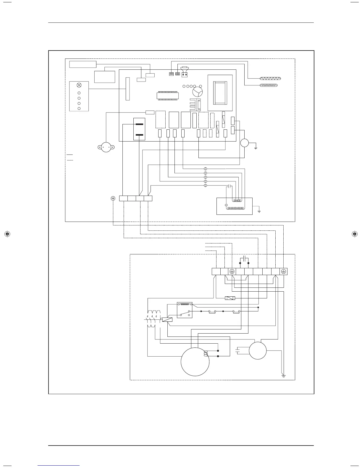
Wiring Diagram
Indoor Unit
Model: FHC40EXV1
Outdoor Unit
Model: R35/40DXV1
BLUE
CAP.
BLUE
BLUE
BLUE
BLUE
BLACK
RED
LN SR
LN
COMP.
RED
HIGH
PRESSURE
SWITCH
LOW
PRESSURE
SWITCH
BLUE BLACK
BLACK
RED
RED
WHITE
BLUE
G/Y
RED RED
7A
WHITE
E
FAN MOTOR
N
L
(FROM POWER SUPPLY)
WHITE
LOCK OUT
RELAY
RED
PINK
FLOAT SWITCH
INDOOR COIL SENSOR
INDOOR AIR SENSOR
DISPLAY BOARD
KEY:
FIELD SUPPLY WIRING
AS - AIR SWING MOTOR
DP - DRAIN PUMP
PART NO: 08 02 4 120172A
AS
WIRED
CONTROLLER
BROWN
ORANGE
PURPLE
BLUE
COMP.
COMP.
CN STP
TRANSFORMER
ID ROOM
T FULL
CN_WIR
CN_DSP
OD
L
LN
PURPLE
BLUE
RED
RED
PINK
BROWN
ORANGE
PURPLE
BLUE
BLUE
RED
FS
FL
FM
A.C
M.C
I.C
G/Y
G/Y
N2
N1
LIVE
4WV
OF
WTP
SILENT
LOW
MED
HIGH
DP
FH
RED
RED
1/L1 3/L2 5/L3 21
2/T1 4/T2 6/T3 22
A1
A2
RED
RED REDRED
(NC)
(NC)
C
COMPRESSOR
SR
CRANKCASE
HEATER
WHITE
PART NO.: 08 02 4 106037A
BROWN
BROWN
WHITE
GREEN/YELLOW
8
6
2
7
FM
DAIKIN_FF_FHC.indb 55DAIKIN_FF_FHC.indb 55 9/27/2012 2:05:01 PM9/27/2012 2:05:01 PM

Related product manuals