EasyManua.ls Logo

Daikin RY100LUV1 - Page 161

Daikin RY100LUV1
501 pages
Print Icon
To Next Page IconTo Next Page
To Next Page IconTo Next Page
To Previous Page IconTo Previous Page
To Previous Page IconTo Previous Page
Loading...
Si20-701_B Troubleshooting by Remote Controller
154
Troubleshooting
NO
YES
NO
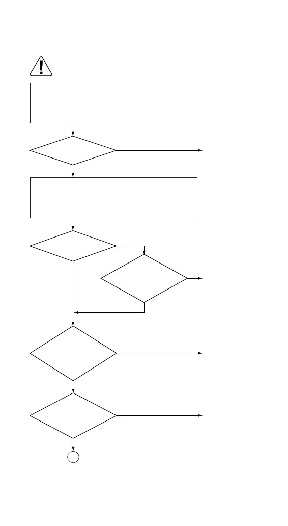
Rectify defective
points, if any.
YES
Replace the high
pressure switch.
YES
NO
Are
the
characteristics of
the high pressure
sensor normal?
(1)
NO
Replace the high
pressure sensor.
Does the
stop due to "E3"
recur?
YES
A
NO
Is the
pressure
detected with the
PCB normal?
(2)
Replace the
outdoor unit main
PCB.
YES
Is the
high pressure
switch operating value
normal (i.e.,
4.0MPa)?
Caution
Be sure to turn off the power switch before
connecting or disconnecting connectors, or parts
may be damaged.
Are the 3
points above
OK?
Check for the points shown below.
(1) Is the stop valve open?
(2) Is the high pressure switch connector properly
connected to the main outdoor unit PCB?
(3) Does the high pressure switch have continuity?
· Mount a pressure gauge on the high pressure
service port.
· Connect the Service Checker.
· Reset the operation using the remote controller,
and then restart the operation.

Table of Contents

Related product manuals