EasyManua.ls Logo

Daikin RY100LUV1 - Page 192

Daikin RY100LUV1
501 pages
Print Icon
To Next Page IconTo Next Page
To Next Page IconTo Next Page
To Previous Page IconTo Previous Page
To Previous Page IconTo Previous Page
Loading...
Troubleshooting by Remote Controller Si20-701_B
185
Troubleshooting
Refer to P.459.
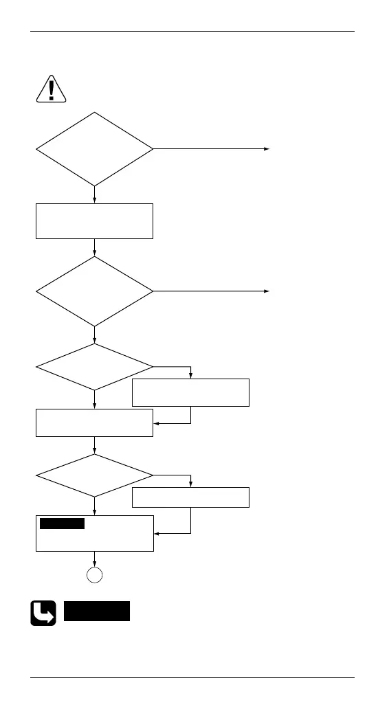
Is there
any foreign matter
around the
fan?
Is the
fan motor
connector correctly
connected to the
outdoor unit
PCB?
Is
the supply
voltage within the
range (V1: 220-240V,
Y4A: 380-
415V)?
YES
YES
NO
Remove the foreign
matter.
CHECK 1
Check the resistance
value for the fan motor.
NO
Properly connect
the connector.
NO
YES
YES
Ask repair so that
the supply
voltage will be
within the normal
range.
Turn OFF the power
supply and wait for 10
minutes.
Remove the fan motor
connector.
Is the fan
rotatable easily by
hand?
NO
Replace the fan motor.
Caution
Be sure to turn off the power switch before
connecting or disconnecting connectors, or parts
may be damaged.
A
CHECK 1

Table of Contents

Related product manuals