EasyManua.ls Logo

Daikin RY50GVAL - 2.6 Equipment Operates but does not Provide Cooling

Daikin RY50GVAL
501 pages
Print Icon
To Next Page IconTo Next Page
To Next Page IconTo Next Page
To Previous Page IconTo Previous Page
To Previous Page IconTo Previous Page
Loading...
Si20-701_B Symptom-based Troubleshooting
34
Troubleshooting
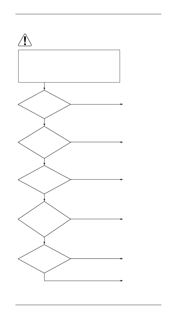
YES
NO
Turn ON the
power switch or
replace the fuse.
YES
NO
Normal.
(Thermostat OFF
by outdoor air
temperature)
YES
NO
Replace the
compressor.
YES
Replace the
PCB.
YES
NO
NO
Replace the
magnetic switch
or power
transistor.
Check the
thermistor.
Caution
Be sure to turn off the power switch before
connecting or disconnecting connectors, or parts
may be damaged.
Is the
power switch
OFF or the fuse for
power switch
blown?
Is the
heating switch
turned ON at outdoor
air temperature >
32˚C
(1)
Is rated
voltage applied at
the compressor
terminals?
(3)
Is rated
voltage output from
the PCB?
(2)
Is rated
voltage output
from the magnetic
switch or power
transistor?
· Indoor unit fan runs at setting airflow rate.
· (In cooling)
When suction air temperature is higher than set
temperature
· (In heating)
When suction air temperature is lower than set
temperature

Table of Contents

Related product manuals