EasyManua.ls Logo

Danfoss VLT 5005 - Connection Example; Conveyor Belt

Danfoss VLT 5005
143 pages
Print Icon
To Next Page IconTo Next Page
To Next Page IconTo Next Page
To Previous Page IconTo Previous Page
To Previous Page IconTo Previous Page
Loading...
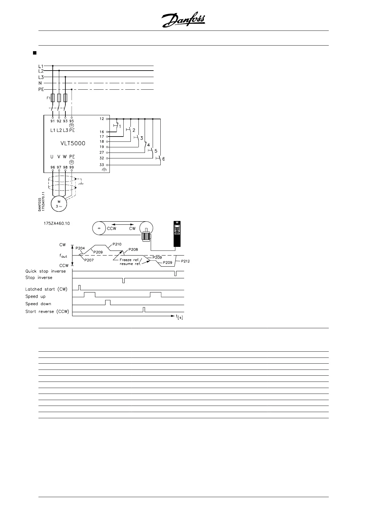
Conveyor belt
A conveyor belt is to be controlled using the digital in-
puts. Start the conveyor belt going to the right (clock-
wise) via switch 2 and to the left (anti-clockwise) via
switch 3. The reference will increase as long as switch
5 (speed up) is active and will be reduced when switch
6 (speed down) is active.
A stop via the ramp can be activated by means of con-
tact 1; quick-stop by means of switch 4.
1. Pulse stop (inverse)
2. Pulse start to the right
3. Pulse start to the left
4. Quick-stop
5. Speed up
6. Speed down
The following must be programmed in order shown:
Function:
Parameter: Setting: Data value:
Rotation, frequency/direction 200 Both directions, 0-132 Hz [1]
Minimum reference 204 3-10 (Hz)
Ramp-up time 1 207 10-20 sec.
Ramp-down time 1 208 10-20 sec.
Ramp-up time 2 209 10-20 sec.
Ramp-down time 2 210 10-20 sec.
Digital input, term. 16 300 Stop (inverse) [2]
Digital input, term. 17 301 Freeze reference [7]
Digital input, term. 18 302 Pulse start [2]
Digital input, term. 19 303 Start reversing [2]
Digital input, term. 27 304 Quick-stop (inverse) [2]
All other settings are based on factory settings. However, motor data (nameplate data) must always be entered in parameters 102-106.
VLT
®
5000 Design Guide
100 MG.52.B2.02 - VLT
®
is a registered Danfoss trademark

Table of Contents

Other manuals for Danfoss VLT 5005

Related product manuals