EasyManua.ls Logo

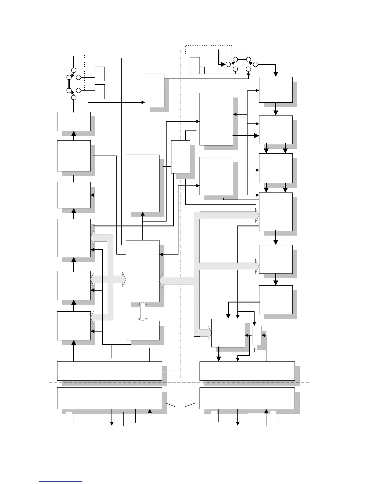
Datum Systems PSM-500L - Figure 1-2 Modem Block Diagram

Default Icon
124 pages
Print Icon
To Next Page IconTo Next Page
To Next Page IconTo Next Page
To Previous Page IconTo Previous Page
To Previous Page IconTo Previous Page
Loading...
PSM-500/500L/500LT SCPC Satellite Modem Description
PSM-500/500L/500LT - Rev. 0.91
Page 1-7
Doppler
FIFO Buffer
Program
mable
Transmit
Interface
DB37
Female
at J3
RS-449
or
V.35
or
RS-232
etc.
FEC
Encoder
Baseband Signal
Processing
Modulator
TClk
TData
RTS
CTS
V.35/Intelsat
and
Differential
Encoder
Programmabl
e Attenuator
Transmit SynthesizerProcessor Control
Option
Interface
Connector
P1
TT
Clk
Program
mable
Receive
Interface
DB37
Female
at J3
RS-449
or
V.35
or
RS-232
etc.
RClk
RData
Ready
Option
Interface
Connector
P1
Ext
FIFO
Clk
XMT Out
70 MHz
or L-Band
Figure - M500 Modem Block Diagram
FEC
Decoder
Baseband Signal
Processing
Demodulator
V.35/Intelsat
and
Differential
Decoder
Front end
AGC/Amp
A/D
Conversion
Receive Synthesizer
RCV In
70 MHz
(or L-Band)
Out Clk
In Clk
Modem
Reference
Oscillator
MODULATOR
DEMODULATOR
Interface & Loop-
Back Circuits
DSP Aquisition
Processor
25 dB
Loopback
Attenuator
Term
Term
Low
Pass
Filter
Term
Ext. Reference In
Clock
Control
Aux.
Con-
nection
at J4
Figure 1-2 Modem Block Diagram

Table of Contents

Related product manuals