EasyManua.ls Logo

dB Technologies INGENIA IG2T - Page 124

dB Technologies INGENIA IG2T
Print Icon
To Next Page IconTo Next Page
To Next Page IconTo Next Page
To Previous Page IconTo Previous Page
To Previous Page IconTo Previous Page
Loading...
124
INGENIA IG2T Cod. 420120238 REV. 1.1
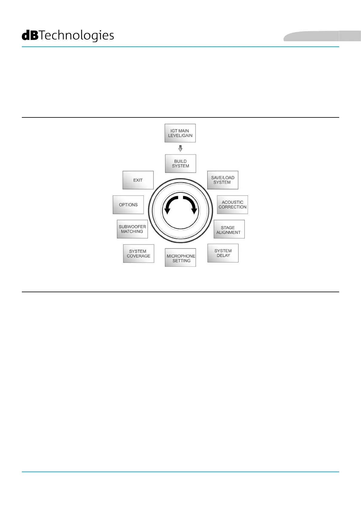
La structure des menus principaux peut être représentée circulairement, vu que le push rotary encoder permet de
la déler aussi bien avec la rotation à gauche qu’à droite.
forme de cercle
Français

Table of Contents