EasyManua.ls Logo

dB Technologies INGENIA IG2T - Page 159

dB Technologies INGENIA IG2T
Print Icon
To Next Page IconTo Next Page
To Next Page IconTo Next Page
To Previous Page IconTo Previous Page
To Previous Page IconTo Previous Page
Loading...
159
INGENIA IG2T Cod. 420120238 REV. 1.1
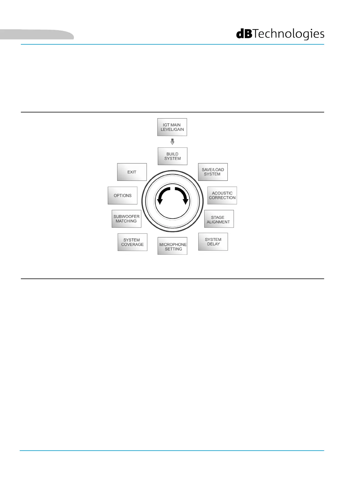
La estructura de los menús principales puede representarse circularmente, puesto que el push rotary encoder
permite desplazarse por esta tanto con rotación a la izquierda como a la derecha.
Menu (representación circular)
Español

Table of Contents

Related product manuals