EasyManua.ls Logo

Dell E1709W - DC 12 V and 5 V Output Circuit and Feedback; I;F Board Circuit

Dell E1709W
62 pages
Print Icon
To Next Page IconTo Next Page
To Next Page IconTo Next Page
To Previous Page IconTo Previous Page
To Previous Page IconTo Previous Page
Loading...
Service Manual
10
When Q850 are turned off, the main current flow will be consumed through D851, C875, R854
and D853. This will prevent Q850 from being damaged under large current impulse and voltage
spike.
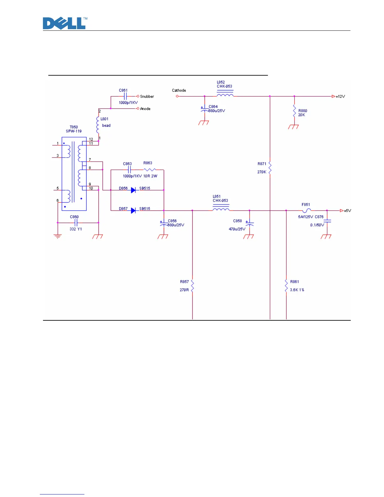
2.2.4) DC_12V and 5V Output Circuit and Feedback circuit :( fig.7)

Other manuals for Dell E1709W

Related product manuals