EasyManua.ls Logo

DeLonghi DE609MP - Page 12

DeLonghi DE609MP
48 pages
Print Icon
To Next Page IconTo Next Page
To Next Page IconTo Next Page
To Previous Page IconTo Previous Page
To Previous Page IconTo Previous Page
Loading...
12
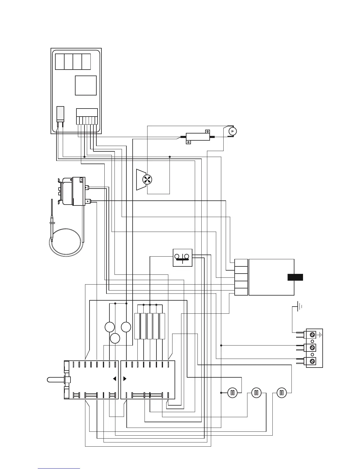
ELECTRIC DIAGRAM
1
9
9a
6
14
4
12
12a
3
11
8
16
16a
2
10
10a
7
15
15a
5
13
13a
1a
6a
3a
8a
2a
7a
5a
L N
F1
V
LF
GIR
ST1
ST3
ST4
CIR
G
C
S INT.
S EXT.
TH
PR
CF
R
TL
DL
T
M
SL
ST
SD
TL1
1
2
3
4
5
6
7
34 33 4 3 2
Figure 8

Related product manuals