EasyManua.ls Logo

Delta Electronics ASDA-A Series - Page 8

Delta Electronics ASDA-A Series
31 pages
To Next Page IconTo Next Page
To Next Page IconTo Next Page
To Previous Page IconTo Previous Page
To Previous Page IconTo Previous Page
Loading...
English-7
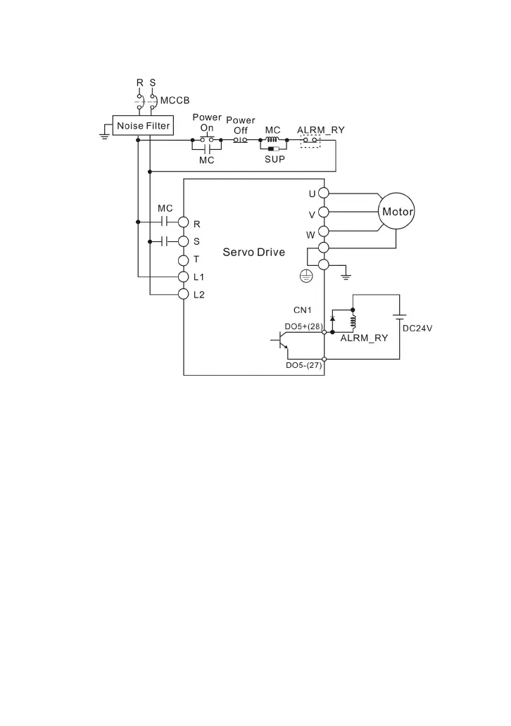
Single-Phase Power Supply Connection (For 1.5kW and below models)

Other manuals for Delta Electronics ASDA-A Series

Related product manuals