EasyManua.ls Logo

Delta VFD150C43A-21 - Page 459

Delta VFD150C43A-21
1259 pages
Print Icon
To Next Page IconTo Next Page
To Next Page IconTo Next Page
To Previous Page IconTo Previous Page
To Previous Page IconTo Previous Page
Loading...
Chapter 12 Descriptions of Parameter SettingsC2000 Plus
12.1-01-10
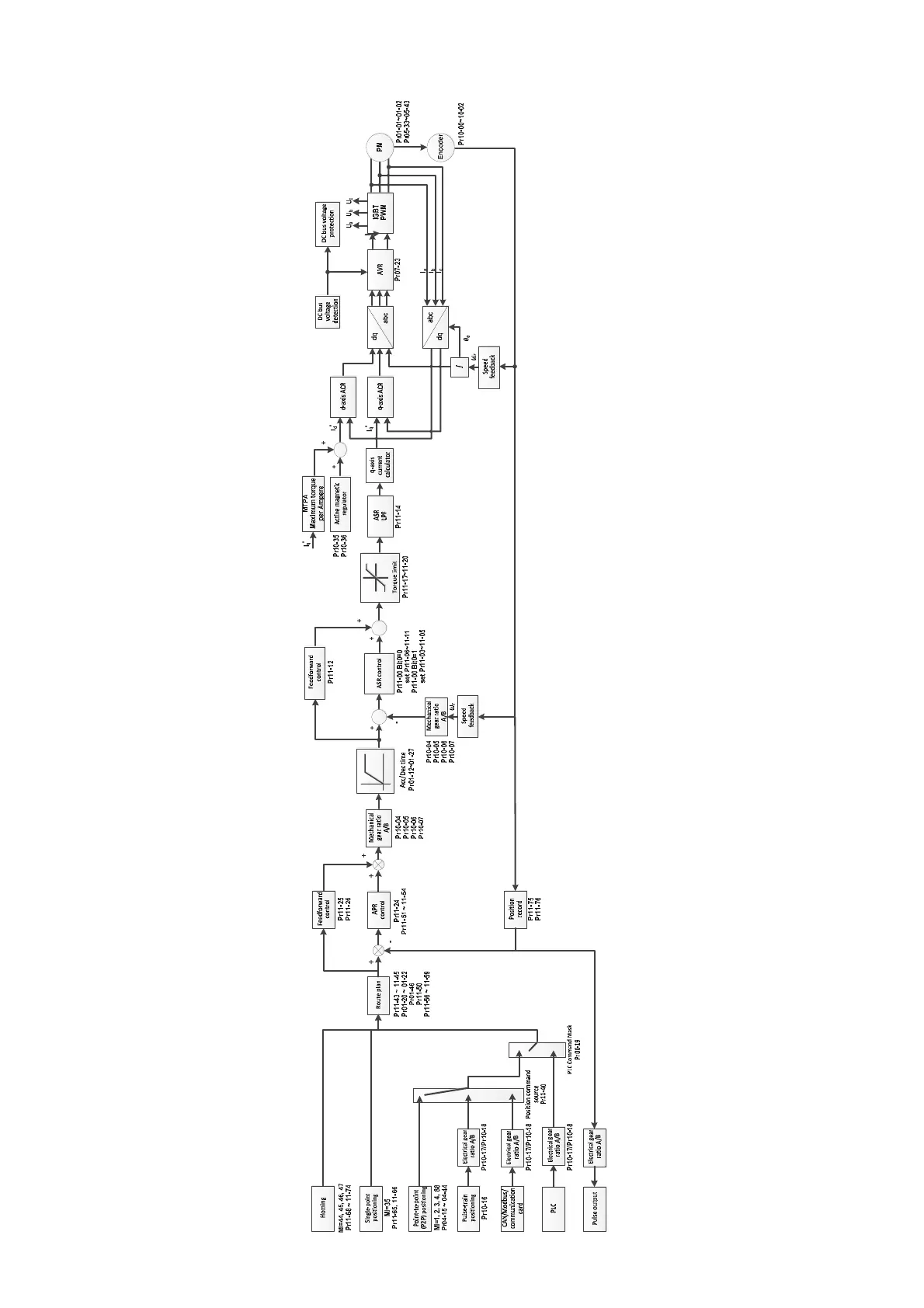
PMFOCPG position control diagram (Pr.00-10 = 1, and Pr.00-11 = 4):

Table of Contents

Related product manuals