EasyManua.ls Logo

DINGLI JCPT1212DC - Page 96

Default Icon
99 pages
Print Icon
To Next Page IconTo Next Page
To Next Page IconTo Next Page
To Previous Page IconTo Previous Page
To Previous Page IconTo Previous Page
Loading...
OPERATOR’S MANUAL with Maintenance Information
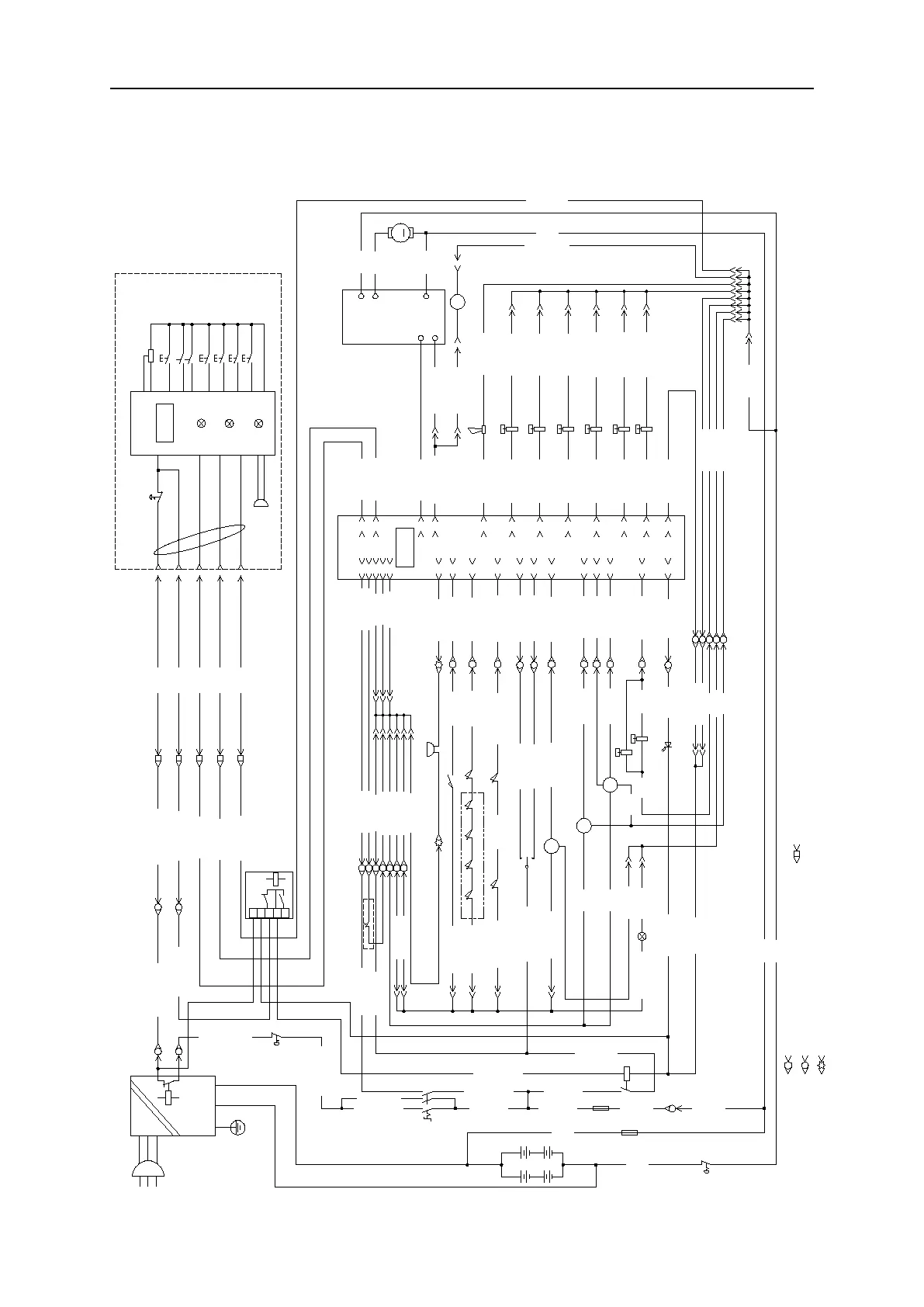
Schematic
89
JCPT1412HD JCPT1612HDB JCPT1612HDS
+
-
B
COM
K
110-220VAC Input
Charger
L
N
PE
+
-
S
C
010A-7 BU/RD(16)
010-5 RD/BU(16)
J
K
010A-1 GN/WH(16)
010B BU/RD(16)
1C GN/RD(16)
1B GN/YE(16)
GND-1 BK(16)
4
3
5
2
1
GN(18)
RD(18)
BU(18)
YE(18)
WH(18)
4
3
5
2
1
010A-6 BU/RD(16)
2B GN/RD(18)
1A WH(18)
5A-2 RD(18)
010A-2 RD(18)
010A-3 RD(18)
010A-4 RD(18)
010A-5 RD(18)
B+ VT/YE(16)
B
S
F
A
B
C
D
2B GN/RD(18)
1A WH(18)
2C RD(16)
4A RD(16)
5A-1 RD(16)
010A-4 RD(20)
010A-5 RD(20)
010A BN/RD(16)
010A-2 YE(16)
010A-12 RD(20)
010A-13 RD(20)
010A-10 RD(20)
SQ5 SQ6 SQ7 SQ8 SQ1
SQ2
SQ3 SQ4
010A-1 BN/WH(16)
010A-11 RD(18)
RD(22)
RD(22)
B-3 BK(20)
B-2 BK(20)
GND-1 BK(16)
GND BK(14)
010A-14 RD(20)
9B WH/BK(16)
12C GN/BU(18)
11B BU/RD(18)
10B WH/BU(16)
12B BN/WH(18)
12A BN/GY(18)
11C GN/VT(18)
4B WH/VT(18)
3C GN/YE(18)
3C GN/RD(18)
6B WH/BU(18)
3A BN/YE(18)
F
J
E
D
E
H
G
L
K
M
L
12B BN/WH(16)
12A BN/GY(16)
11C GN/VT(18)
HL1
B-1 WH(20)
10B-2 WH/BU(20)
11B WH(20)
12C GN(20)
WH+GN(22)
WH+GN(22)
BK(22)
BU(20)
RD(20)
3A BN(18)
SA2
GND-2 BK(16)
GND-3 BK(16)
BU(20)
B BK(20)
BK(22)
M
N
N
P
R
GND-9 BK(18)
GND-8 BK(18)
GND-7 BK(18)
GND-2 BK(16)
3B BN/BK(18)
7C WH/BU(16)
7B WH/BU(16)
6A VT/YE(16)
7A BN/WH(16)
6C BN/GY(16)
8C WH/VT(16)
8B BN/RD(16)
8A-1 BN/GN(16)
9A BN/BK(16)
1B GN/YE(16)
1C GN/RD(16)
2B
1A
2C
4A
5A
9B
12C
11B
10B
12B
12A
11C
4B
11A
3C
6B
3A
1C
1B
9A
8A
8B
8C
6C
7A
6A
7B
7C
3B
GND-13 BK(16)
GND-12 BK(16)
GND-11 BK(16)
GND-5 BK(16)
GND-4 BK(16)
GND-3 BK(16)
GND-6 BK(16)
B- BK(14)
B1
YV7
YV5
YV6
YV1
YV3
YV4
8A-2 BN/GN(16)
8A-3 BN/GN(16)
JS1
SB4
S2
SB5
SB6
SB7
SB8
B3
CAN_H
CAN_L
SB3
PCU
ECU
2
1
B2
1
2
3
1
2
3
C
A
B
TILT
AS1
LS1
SA2
YV2
HL2
YV8
BK(2)
BK(2)
RD(2)
HM
B+
J1
J3
M-
B-
2
1
MC1
M1
GND-10 BK(16)
RD(2)
GND-1 BK(16)
RD(2)
BK(2)
K
F
2
=16 Position DELPHI Connector LOC2
4
=16 Position DELPHI Connector LOC3
=2 Position AMP Connector LOC4
=5 Position SIBAS Connector LOC7
NOTE:ALL WIRES ARE 18AWG OR 0.8mm2 UNLESS NOTED OTHERWISE
SB2
Ground
E-STOP
010-1 BU/RD(16)
010-1 BU/RD(16)
010 BN/GN(16)
SA1
010-3 RD(14)
010-2 RD/BU(16)
010-5 RD/BU(16)
010-4 YE(14)
010-3 RD(14)
010A-2 YE(16)
001 RD(14)
001 RD(14)
FU2 7A
FU1 300A
A
KA1
SB1
Power
Switch
RD(2)
BK(2)
Battery
Key Switch
Relay
Beacon
Up
Down
Tilt Sensor
Angle Sensor
Pressure Sensor
Lift Down Valve
Lift Down Valve
Overload Indicator
Left Pothole Switch
Right Pothole Switch
Lift Up Limit Switch
Lift Down Limit Switch
FootSwitch(option)
Buzzer
Temperature sensor
module (optional)
Platform Ccntrol Module
Joystick
Drive Joystick
Deadman
Steer Left
Steer Right
Lift Enable
Drive Enable
Low Speed
Horn Switch
Platform E-STOP
Buzzer
Low Speed Indicator
Drive Indicator
Lift Indicator
LED
Horn
Low Speed Valve
Forward Valve
Reverse Valve
Lift Up Valve
Steer Left Valve
Steer Right Valve
Hourmeter
Pump Motor
LED
Anti-collision Switch (Option)
GB2GB1
GB3 GB4

Related product manuals